摘要:為了幫助考生備考,希賽法考特為大家整理了法考理論思維導圖(第二編第一章),希望能夠對大家有所幫助。
備考2019年法律職業資格考試,利用思維導圖來對知識點進行梳理,是一個非常好的學習方法。為了幫助考生理清教材龐雜的知識體系,充分了解各知識點之間的邏輯關系,開拓學習思考的空間,加深對重要知識點的理解和記憶,提高復習效率和能力,2019年法律職業資格考試《理論》思維導圖:第一章法的本體。
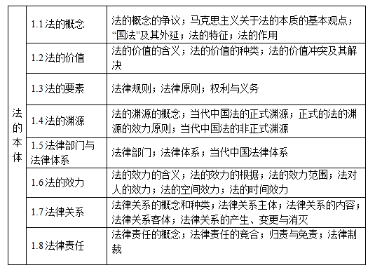
【知識點結構表】

【考情分析】
本章內容非常重要,選擇題考察的知識點較為全面,且多以案例形式出題,務必在理解的基礎上掌握。主觀題方面,本章關于法的基本理論如果能與第一編社會主義法治理論的內容有機結合,是主觀題解題的抓手。
【重要知識點】
法的概念:法的定義,法的特征,法的規范作用及法的局限性。
法的價值:法的秩序、自由和正義價值,法的價值沖突及其解決。
法的要素:法律規則的邏輯結構,法律規則與語言,法律規則與法律條文的區別,法律規則的分類,法律原則與法律規則的區別,法律原則的適用,權利和義務的分類及其相互關系。
法的淵源:正式的法的淵源與非正式的法的淵源,當代中國法的正式淵源;正式的法的淵源的效力原則,當代中國法的非正式淵源。
法律部門與法律體系:法律部門的劃分標準,公法、社會法與私法的含義與區別;法律體系的含義,我國主要法律部門。
法的效力:法的效力的含義和根據,法對人的效力原則,法的空間效力,法的生效時間,法終止生效的時間以及法的溯及力。
法律關系:法律關系的特征和種類,權利能力和行為能力,法律關系客體的種類,法律事實、法律事件與法律行為。
法律責任:法律責任的競合,歸責與免責。
▲第一章 法的本體
法考復習常用知識點:法考音頻下載【各科+全套】
法考客觀題考試在線做題題庫:法考在線模擬考試系統,在線測試+答案解析
法考備考資料免費領取
去領取
專注在線職業教育25年