摘要:2017下半年教師資格證面試已經結束,下面是2017下半年幼兒教師資格證面試真題及答案(第三批),供各位考生參考:
2017下半年教師資格證面試已經結束,下面是2017下半年幼兒教師資格證面試真題及答案(第三批),供各位考生參考:
2017下半年幼兒教師資格證面試真題及答案(第三批)

二、考題解析
【活動設計指導】
大班兒歌活動:《夏夜》
一、活動目標:
1.認知目標:理解詩歌的內容,知道兒歌中對應的事物關系。
2.技能目標:能正確區分白天、黑夜,敢于在集體面前朗誦兒歌。
3.情感目標:體驗創編動作的樂趣,體會其中所描繪夏夜的意境。
二、活動重難點:
1.活動重點:理解詩歌的內容,體會其中所描繪夏夜的意境。
2.活動難點:完整朗誦兒歌,根據自己的想象創編動作。
三、活動準備
詩歌配圖(小圖:夏夜、露珠、荷葉、星星、天空、寶寶、小床、糖果等),舒緩的輕音樂,白天、黑夜的圖片。
四、活動過程
(一)活動導入—圖片導入
教師出示白天和黑夜的圖片,引導幼兒感知白天、黑夜的區別,引出活動主題。
師:小朋友們,夏天到了,你有什么樣的感覺呢?白天我們都會做什么呢?你身上的感覺是怎么樣的呢?那晚上我們會做什么呢?還會感覺到很熱么?
(二)基本部分
1.教師有感情地朗讀兒歌,幼兒初步感知兒歌內容。
師:兒歌美嗎?這么美的兒歌叫什么?兒歌里面都有誰?他們分別在做什么?
2.教師結合兒歌配圖引導幼兒深入理解兒歌。
(1)教師出示圖片荷葉、露珠,提問:這是什么呢?荷葉生長在哪里呢?那你會在什么地方看見露珠呢?
(2)教師出示星星和天空圖片,提問:猜一猜,誰在什么地方睡覺呢?它的夢又會是什么樣子的呢?按照同樣方式出示寶寶和小床對幼兒進行提問。
(3)教師引導幼兒朗誦詩歌。
師:星星在天空中睡覺,星星的夢是亮的。寶寶在小床上睡覺,寶寶的夢是甜的。
3.配合圖片、音樂,教師帶領幼兒學念兒歌。
(1)教師大聲朗讀兒歌,幼兒跟念兒歌。
(2)多次朗誦詩歌:男、女生分組,個別幼兒上臺表演。
4.教師出示卡片,請幼兒找一找誰在誰上睡覺,誰是誰的夢。
教師鼓勵幼兒大膽發言,不怕出錯。
(三)活動結束
1.幼兒自由創編動作,教師巡回指導。
2.教師請幼兒進行表演,并鼓勵幼兒用不同的動作表現兒歌內容。
師:夏夜真美呀,小朋友們表現的很不錯,我們一起來給自己棒一個吧!
五、活動延伸
請幼兒到美工區畫一畫美麗的夏夜圖。
【答辯題目解析】
1.利用兒歌和你的作品,能帶領5~6歲幼兒開展什么活動?
【參考答案】
首先,利用兒歌和我的配圖作品,可以帶領5~6雖幼兒玩一個“連一連”的游戲,教師依次出示配圖,請幼兒按照兒歌的句式結構說出誰在誰上睡覺,誰是誰的夢。其次,除了找一找兒歌內容中的事物關系,還可以再多畫幾組大自然中美麗的景物,請幼兒搭配起來并仿編兒歌。最后,我會請幼兒根據配圖和兒歌發揮想象,結合兒歌的意境創編優美的動作。
謝謝考官。
2.你認為詩歌最能發展幼兒的什么能力?
【參考答案】
詩歌屬于語言領域活動,首先它可以發展幼兒語言表達和傾聽能力。幼兒通過朗誦詩歌,可以練習文字的發音,增強語感;在老師朗誦詩歌的過程中,也能夠鍛煉幼兒的傾聽能力,通過傾聽了解詩歌的內容。其次詩歌具有韻文性,能夠發展幼兒的審美能力。詩歌韻文性的特點能夠讓幼兒感受文學作品的風格;詩歌也具有一定的意境,通過有感情的朗誦再配上畫面情境,能夠讓幼兒體驗詩歌的意境美和詩歌所表達內在的情感。最后詩歌還可以發展幼兒的創編、仿編的能力。幼兒期正是想象最活躍的年齡階段,在教學活動中教師可以讓幼兒根據詩歌的內容、結構、句式結合幼兒豐富的想象進行相應的仿編和創編。
謝謝考官。{#page#}


二、考題解析
【活動設計指導】
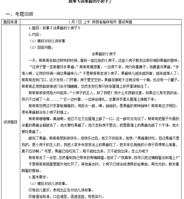
中班故事活動:《涂果醬的小房子》
一、活動目標
1.認知目標:理解故事內容,感受故事中房子的不同變化。
2.技能目標:大膽續編故事,嘗試用連貫的語言講述故事內容。
3.情感目標:喜歡與同伴一起續編故事,感受講故事活動的快樂。
二、活動重難點
1.活動重點:在理解故事基礎上,感受故事中房子變化的趣味,嘗試續編故事。
2.活動難點:能大膽想象,連貫、完整地表達自己的想法,喜歡參與語言活動。
三、活動準備
《果醬小房子》多媒體課件、CD碟、圖片、小房子涂卡、蠟筆(幼兒人手一份)。
四、活動過程
(一)開始部分——圖片導入
出示圖片“小房子”,激發幼兒學習興趣。
師:小朋友這是什么?房子在我們周圍到處都有,可是這座房子什么地方給你的印象最深,讓你覺得有趣?
師:今天熊哥哥在樹林里發現了一幢有趣的房子,讓我們一起去看看吧。
(二)基本部分
1.整體感知故事內容,幼兒聽故事,感知故事情節
2.出示教學掛圖,教師邊講述邊提問
(1)小房子里發出的香味可能是什么香味?
(2)熊哥哥做了什么事情?心里為什么不安?它會怎么做?
(3)熊哥哥自己很喜歡吃蜂蜜,為什么還要把蜂蜜涂在墻上呢?
3.幼兒分組討論故事內容,進一步理解故事情節
(1)將幼兒小組,四人一隊;
(2)圍繞“熊哥哥發現的房子與我們平時看到的房子有什么不一樣?”展開討論。
4.完整復述故事內容
(1)播放《果醬小房子》多媒體課件,幼兒看圖講故事。
(2)教師提問:熊弟弟可能會去樹林里看看會變的房子嗎?如果你是熊弟弟你會怎么做?接下來會發生什么事呢?
5.幼兒嘗試續編故事,大膽說出不同的故事結局
(1)出示小房子涂卡,讓幼兒想想小房子可能會變成什么顏色,進行涂色;
(2)幼兒續編故事結尾:引導幼兒根據自己涂的顏色續編故事;
(3)鼓勵幼兒大膽、連貫、完整地表達自己的想法。
(三)結束部分
教師組織幼兒,根據續編內容進行表演,在其樂融融的氛圍中,自然結束活動。
五、活動延伸
美工區:請小朋友畫出四種不同顏色的果醬小房子,說說不同顏色的果醬會是什么味道,能把什么動物給吸引來小屋。
【答辯題目解析】
1.針對四五歲的孩子進行一個故事表演,你應該怎樣組織?
【參考答案】
考官您好,中班幼兒表演游戲的特點是:
(1)能獨立進行角色分配但進入游戲過程較慢;
(2)在進行表演時,嬉戲性強,目的性弱;
(3)在故事表演時一般以表現為主,以動作為主要表現手段。
作為教師我會這樣做:
(1)為幼兒準備封閉或半封閉的空間,且最好在一定時間內是固定的;
(2)保證幼兒有不少于30分鐘的游戲時間;
(3)最初開展階段幫助幼兒做好分組工作,講解角色更換原則,不急于示范,耐心等,待幼兒協商、討論,提醒其堅持游戲主題;
(4)在游戲展開階段,應提高幼兒的角色表現意識,同時也可參與游戲,為幼兒提供適當示范;
(5)在幼兒游戲過程中,提醒幼兒及時更換角色,不可讓同一幼兒長時間扮演負面角色。
(6)在游戲結束之后,引導幼兒進行總結,幫助幼兒發展愉悅的情緒。
謝謝考官。
2.你還有什么問題要問我們的嗎?
【參考答案】
考官您好,我沒有其他問題要問了。但是如果您認為我有哪方面的不足,請您告訴我好嗎。因為我認為我的某些缺點會被自己忽視,而各位考官可以說是閱人無數,任何缺點都會發現,還請各位老師不吝賜教,以便我今后能積極改正。人不怕面對錯誤,就怕發現不了錯誤,我知道自己現在還不夠優秀,但是我希望自己可以變得更加優秀。
{#page#}

二、考題解析
【活動范例】
大班美術繪畫活動:《海底世界》
一、活動目標
1.認知目標:知道海底的常見生物及海底的環境,了解其造型特征。
2.技能目標:學習運用恰當的線條大膽地表現海底生物的基本形象和主要特征。
3.情感目標:感受創作帶來的快樂,用色彩表達自己對海底世界的情感。
二、活動重難點
1.活動重點:完成繪畫作品,作品中包含的形象較豐富。
2.活動難點:嘗試用漸變色來表現海底的不同色彩,并合理安排畫面構圖。
三、活動準備
彩色畫筆人手一份、畫紙若干、音樂《小魚游》、《魚兒的夢》、優秀范畫、多媒體課件。
四、活動過程
(一)活動導入——歌曲導入
1.教師帶領幼兒回顧并共同演唱歌曲《小魚游》。
師:河里小魚游游游,搖搖尾巴點點頭,一會兒上一會兒下,好像快樂的小朋友。
2.教師根據歌曲內容與幼兒展開互動,以此來喚起幼兒對“魚”這一形象的回憶,自然引出活動主題“海底世界”。
師:小朋友們,剛才歌曲里唱的是什么呀?里面的小魚在干什么呢?
(二)活動展開
1.創設教學情境:感受漸變色彩,并引導幼兒大膽展開想象。
(1)教師調暗教室燈光,播放輕柔的背景音樂,給幼兒輕松、舒緩的心境感覺。
(2)介紹與海底世界有關的顏色,如不同深淺的藍色,以及對比色在一起搭配的效果。
師:這個顏色你們熟悉么(出示深藍色水粉),你們看到這個顏色有什么感受呢?溫暖還是冰冷?如果加上黃色的對比,會怎么樣呢?
2.教師演示繪畫作品,引導幼兒觀察學習
(1)教授示范作圖,幼兒感知。
師:今天老師要給大家展示一個我心目中的海底世界。畫兩個小朋友坐上潛水艇去海底探險,他們看到海底美極了。
①畫出一艘魚形狀的潛水艇,里面有兩個幼兒;
②畫出海底的環境,包括水草、魚類等;
③用或淺或深的藍色描繪出海底,或淺或深的綠色描繪海草,用黃或者紅色描繪魚。
(2)幼兒觀察色彩,感知顏色對比。
教師引導幼兒觀察畫面使用的顏色,突出幼兒對色彩元素的感受,為幼兒創作時用色彩表達對海底世界的情感做鋪墊。
師:首先引人你眼簾的是什么顏色?這個顏色給人什么樣的感覺?
教師總結:畫中大量使用了黃色和深藍色,表現出海底世界的清晰和明亮,兩種純色的視覺沖擊給人明亮感和空間性。
(3)幼兒學習構圖方法。
教師帶領幼兒對繪畫作品進行觀察,對繪畫手法進行了解和分析。
師:現在我們來看看,作品中都畫了些什么?老師畫的是怎樣的一個海底世界?
教師小結:畫中有小魚、水草、小朋友等,如果使用線條的粗細變化會讓畫面更加漂亮。
3.幼兒體驗創作,教師個別指導并積極肯定
(1)教師提出作畫要求,強調畫面中的遠近關系,幼兒自由創作。
師:最先看到的小魚離我們最近,而小蝦在繪畫時候應該離我們較遠。
(2)幼兒交流繪畫感受,同伴相互欣賞作品。
(三)活動結束
教師帶領幼兒進行表演《小魚的夢》,在歡快、輕松的氛圍中結束活動。
五、活動延伸
用美工材料和廢舊物品制作各種各樣的魚裝飾活動室,并滲透保護海洋的教育。
【作品示例】

【答辯題目解析】
1.如何引導五六歲的孩子參與到這個活動中來?
【參考答案】
在授課的過程中教師首先給幼兒展示自己眼中神奇又有趣的《海底世界》,通過教師的示范與帶動喚起幼兒對海底情景的大膽想象,在老師畫完之后教師給幼兒準備繪畫的材料,同時利用教具,如:海底動物的短片、圖片、顏色棒等再次激發幼兒對繪畫的興趣,從而更加積極的參與到繪畫活動中;在繪畫完成之后請幼兒之間相互分享、介紹自己的作品,引導幼兒發現彼此的亮點,體驗參與活動的樂趣和成就感。
謝謝考官。
2.如果在繪畫過程中,幼兒不遵守繪畫秩序,你該怎么辦?
【參考答案】
首先在幼兒繪畫之前,我就會給幼兒制定一個“繪畫小約定”,讓幼兒在繪畫的過程中,不亂扔紙、筆,不隨意亂涂亂畫,不能夠破壞別人的畫面等等。如果幼兒在繪畫過程中,不遵守繪畫秩序,我會把這名幼兒單獨談話,了解為什么不遵守秩序的原因。幼兒由于氣質類型的差異,很多幼兒對于繪畫活動堅持性不長,往往三分鐘熱度,針對這種情況我會用新穎的方式吸引幼兒主動作畫,讓他們喜歡畫畫,比如創設幫小熊送賀卡的情境,讓幼兒幫小熊在賀卡上畫畫。除此之外,有些幼兒日常行為規范和規則意識比較差,所以出現不遵守秩序,針對這種情況,我會告訴幼兒他的做法是不正確的,再給幼兒講一遍繪畫的秩序規則,并讓幼兒意識到不遵守秩序的后果。在其他的教育活動中,我也會給幼兒強調規則意識,以及增強幼兒的自控能力和堅持性。
謝謝考官。{#page#}

二、考題解析
【活動設計指導】
幼兒園大班體育游戲:《小貓過橋》
一、活動目標
1.認知目標:知道小貓過橋的游戲玩法,了解保持身體平衡、跳躍的動作要領。
2.技能目標:能夠保持身體平衡跳過桌子橋,平衡力、跳躍能力得到進一步發展。
3.情感目標:感受參加體育游戲的快樂,體驗與同伴合作玩游戲的樂趣。
二、活動重難點
1.活動重點:了解過橋的動作要領和玩法,能夠保持身體平衡跳過橋;
2.活動難點:能夠自覺遵守游戲規則,并體驗與同伴合作玩游戲的快樂。
三、活動準備
幼兒園低矮桌子若干,椅子四把,小魚玩偶若干。
四、活動過程
(一)開始部分——情境熱身導入
教師創設“小貓過橋送魚”的故事情境,帶領幼兒進入游戲情境之中,并且引導幼兒跟教師一起做體育游戲考試之前的熱身運動——《走路歌》。
師:小貓咪們,貓媽媽要帶領你們去過一座的桌子橋,在過橋之前先跟著貓媽媽一起動一動我們的小身體,為接下來過橋做好準備。
(二)展開部分
1.探索桌子的多種玩法
教師出示桌子,引導幼兒探索玩桌子游戲的玩法。在幼兒探索的過程中,教師關注值得學習的動作,排除危險或過于簡單的動作。
(1)翻。玩法:桌子依次橫著擺放,每兩張桌子之間留有間距,幼兒從桌子上翻過。
(2)爬。玩法:桌子依次豎著擺放,教師可根據幼兒的表現來調整每兩張桌子之間的距離,幼兒從桌子上面爬過。
(3)跳。玩法:桌子依次豎著擺放,桌子與桌子之間留有一定的間隙,幼兒在桌子上保持平衡走,然后從一張桌子跳到另外一張桌子上繼續走,直至走完整座桌子橋。
2.教師示范過橋的動作要領,幼兒練習動作,初步嘗試游戲。
教師根據幼兒的興趣,選擇一種游戲的玩法,講解游戲的動作要領,引導幼兒學習。
動作要領指導:
(1)走在桌子上時,雙臂打開,保持身體的平衡,小腳先邁開一只向前走,一只腳站穩之后,再開始邁另一只腳。眼睛要認真看,不能摔下桌子橋了。
(2)從一張桌子跳到另一張桌子上時,兩只小腳先站穩,身體向下蹲,然后用力跳到另一張桌子橋上。
3.游戲比賽,體驗樂趣。
組織體育游戲比賽,將幼兒隨機分為兩組——白貓隊和灰貓隊,具體講解游戲規則和游戲中應該注意的安全事項。
游戲規則:每一隊前面一個孩子過完桌子橋之后從平地返回與后一個孩子擊掌,后一個孩子繼續進行比賽,依次進行,先完成的為勝利。
注意事項:排隊等候的隊友可以喊加油,但是不能推擠其他小朋友;過橋時一定要認真看腳下,不要踩空掉落橋下面去。
(三)活動結束——音樂放松
播放音樂,教師與幼兒一起在音樂《我是小小蒲公英》中放松身體各個部位。
五、活動延伸
請幼兒到區角跟伙伴一起嘗試用桌子玩其他游戲。
【答辯題目解析】
1.幼兒還可以利用桌子玩什么游戲?(不局限于體育游戲)
【參考答案】
在指導幼兒利用桌子玩游戲時,體育游戲除了跳桌子,還可以爬桌子——把桌子拼在一起,引導幼兒在桌子上爬行前進;還可以翻桌子——桌子間隔擺放,引導幼兒翻越桌子等,幼兒還可以用桌子玩角色游戲——娃娃家,把桌子當作娃娃家的飯桌,圍繞桌子展開做飯的娃娃家游戲;同時還可以玩建構游戲——小桌子拼拼,引導幼兒發揮自己的想象力合作把小桌子拼成自己喜歡的東西。
謝謝考官。
2.利用桌子玩游戲時,有無需要注意的問題?
【參考答案】
利用桌子玩游戲時,需要注意的問題主要是兩方面:第一,教師要隨時關注幼兒的安全問題,密切關注幼兒的游戲進程,時刻提醒幼兒在過桌子橋時注意力要集中,防止幼兒在游戲中從桌子上摔落下來,并且注意看好在等待的幼兒,不要發生擁擠踩踏事件;第二,教師需要注意維持游戲進行的秩序,保證游戲的順利進行。如果有幼兒在游戲時沒有遵守游戲規則,需要老師提醒該幼兒并且采取相應的措施維護秩序。
謝謝考官。{#page#}

二、考題解析
【活動設計指導】
中班音樂活動:《國旗多美麗》
一、活動目標
1.認知目標:理解歌詞內容,知道五星紅旗的象征意義。
2.技能目標:學習有表情的演唱歌曲,嘗試為歌曲創編律動。
3.情感目標:能夠愉快地參與歌唱活動,建立初步的愛國情感。
二、活動重難點
1.活動重點:把握歌曲節奏,嘗試完整的唱出歌曲。
2.活動難點:學習創編舞蹈動作,感受歌曲表達的愛國情感。
三、活動準備
掛圖,音頻資料,國旗一面。
四、活動過程
(一)謎語導入,激發幼兒學習興趣
1.教師猜謎,引導幼兒思考。
“小小紅色四方角,小星繞著大星跑,說起意義真不少,象征祖國真正好!”
師:小朋友們開動腦筋想一想,什么東西有四角?你在什么地方見過它?
2.教師揭示謎底五星紅旗,引出主題“國旗”。
師:五星紅旗是我們的國旗,代表著我們的。在幼兒園舉行升旗活動時,小朋友們要立正,不講話,向國旗行注目禮。今天我們就用歌聲來贊美國旗吧!
(二)活動展開
1.欣賞歌曲,熟悉歌詞
(1)教師范唱,引導幼兒回答聆聽歌曲后的感受。
師:小朋友們聽一聽,說一說聽完這首歌你的心情怎么樣?
(2)幼兒復述歌詞內容,教師總結。
師:第一段講的國旗高高的飄揚在天空里,小朋友們向著國旗敬禮,我們應該用什么樣的聲音來唱?(歡快,跳躍,開心);第二段講國旗上的五顆星,閃亮的照在大地上,國旗伴隨著小朋友們一起成長,我們又用什么樣的聲音來唱?
2.幼兒學唱歌曲,教師指導,提醒幼兒歌唱時的注意事項
(1)教師大聲唱,幼兒小聲跟唱,教師重點教唱附點部分。
師:老是用大花貓的聲音唱,你們用小老鼠的聲音唱,注意附點音符寶寶的長度哦。
(2)糾正個別幼兒不正確的唱法,引導幼兒邊拍手邊跟著旋律,有感情地演唱歌曲。
師:我們的國旗這么美,我們唱這首歌曲的時候也要把開心、自豪的樣子表現出來。我們再跟著鋼琴演唱一次,看誰唱的又認真又好聽。
3.創編音樂律動
(1)請幼兒創編表達對祖國熱愛之情的律動。并要求幼兒在第一句和第四句的最后一個字時做動作造型。
(2)幼兒邊演唱邊創編動作,思考最后一個造型動作用什么代表“敬禮”。部分幼兒戴上自制頭飾邊唱邊演。
(3)全體幼兒表演歌曲,教師音樂伴奏。
(三)活動結束
教師總結,自然結束。
師:我們的國旗就像一朵美麗的紅云,飄揚在幼兒園,飄揚在廣場,飄揚在每一個有中國人的地方,國旗上的星星們聽到你們愛的呼喚全都回到了國旗的懷抱里,國旗非常愛你們,我們要好好保護國旗,愛我們的。
五、活動延伸
將幼兒帶到美工區,教師提出和小朋友一起制作國旗,介紹國旗的制作方法。
【答辯題目解析】
1.說一下這節活動的目標是什么?
【參考答案】
考官您好,我將本節活動目標劃分為以下三個:首先在認知方面,主要是讓幼兒理解歌詞內容,知道五星紅旗的象征意義,在傾聽歌曲后,感知歌曲的氛圍; 其次在動作技能方面,主要讓幼兒學習有表情的演唱歌曲,嘗試為歌曲創編律動;最后在情感方面,是讓幼兒能夠愉快地參與歌唱活動,建立初步的愛國情感。
謝謝考官。
2.你認為幼兒園教師的職責是什么?
【參考答案】
考官您好,關于幼兒園教師的職責,幼兒園工作規程中有著明確的規定:
(1)觀察了解幼兒,依據規定的幼兒園課程標準,結合本班幼兒的具體情況,制訂和執行教育工作計劃,完成教育任務;
(2)嚴格執行幼兒園安全、衛生保健制度,指導并配合保育員管理本班幼兒生活和做好衛生保健工作;
(3)與家長保持經常聯系,了解幼兒家庭的教育環境,商討符合幼兒特點的教育措施,共同配合完成教育任務;
(4)參加業務學習和幼兒教育研究活動;
(5)定期向園長匯報,接受其檢查和指導。
謝謝考官。
熱點專題推薦:全國2018年上半年教師資格證報名時間丨報考條件丨報名入口匯總
希賽教師資格考試網絡課 程開班啦,告別"無證駕駛"一次拿下教師資格證,正式進軍教師界!各班次限額招生,欲 報從速!立即購課! 咨詢QQ:425863508
| VIP定制班 | 網絡加強班 | 網絡常規班 | |
| 服務 | 1、60小時左右網絡課堂授課 2、網絡課堂課后錄播 3、完整的視頻課程(包含筆試視頻以及面試公共課視頻) 4、VIP題庫(歷年真題、模擬試題、自由組卷練習、強化知識點練習、課后練 習) 5、教案教材 (快遞包郵) 6、一對一視頻面試輔導(模擬面試,糾正錯誤) 7、個性化學習計劃 8、在線答疑 | 1、60小時左右網絡課堂授課 2、網絡課堂課后錄播 3、完整的視頻課程(包含筆試視頻以及面試公共課視頻) 4、VIP題庫(歷年真題、模擬試題、自由組卷練習、強化知識點練習、課后練 習) 5、教案教材 (快遞包郵) 6、個性化學習計劃 7、在線答疑 | 1、60小時左右網絡課堂授課 2、網絡課堂課后錄播 3、完整的視頻課程(包含筆試視頻以及面試公共課視頻) 4、VIP題庫(歷年真題、模擬試題、自由組卷練習、強化知識點練習、課后練 習) 5、在線答疑 |
| 保障 | 簽訂協議,不過退費 | 簽訂協議,不過重學,二年有效 | |
| 試聽/報名 |
教師資格備考資料免費領取
去領取
專注在線職業教育25年