摘要:2017下半年教師資格證面試已經結束,下面是2017下半年教師資格證面試真題及答案:小學政治(第三批),供各位考生參考:
2017下半年教師資格證面試已經結束,下面是2017下半年教師資格證面試真題及答案:小學政治(第三批),供各位考生參考:
2017下半年教師資格證面試真題及答案:小學政治(第三批)
小學社會《做個聰明的消費者》
一、考題回顧
題目來源:1月7日上午河北省廊坊市面試考題
1.題目:做個聰明的消費者
2.內容:
會變的價格
由于各種原因,同樣的商品會以不同的價格出售。我們到當地購物場所了解一下商品價格的變化情況,再請教一下售貨員和家長,弄清價格變化的原因。
包裝袋上學問多
你注意過商品的包裝袋、包裝盒嗎?那上面的學問可多了,讓我們收集一些商品的包裝,看看它們會告訴我們什么。
除了商品的包裝袋,我們還可以從哪里了解到商品的質量情況呢?
吃了質量不合格的食品,我們的身體健康也會受到影響。那么在選購食品時,我們尤其要注意看包裝上的什么呢?
3.基本要求:
(1)要有配合教學內容的板書設計;
(2)要有師生互動的活動設計;
(3)請在10分鐘內完成試講內容。
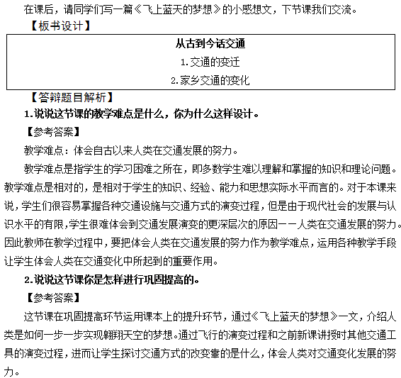
答辯題目
1.你本節課的難點是什么,你是如何突破難點的?
2.請你說一說在剛才試講中是怎樣體現學生為主體的?
二、考題解析
[教學過程]
環節一:新課導入
運用談話的方式導入,教師提問學生生活中有沒有買到過假冒偽劣產品的經歷,請學生談談感想,進而導入《做個聰明的消費者》
環節二:新課講授
1.會變的價格過渡:同學們,作為一名消費者,我們都希望花最少的錢買到最好的東西,那要想買到物美價廉的商品,我們就需要注意商品價格的變化。由于各種原因,同樣的商品會以不同的價格出售。


{#page#}



{#page#}




希賽教師資格考試網絡課程開班啦,告別"無證駕駛"一次拿下教師資格證,正式進軍教師界!各班次限額招生,欲 報從速!立即購課! 咨詢QQ:425863508
| VIP定制班 | 網絡加強班 | 網絡常規班 | |
| 服務 | 1、60小時左右網絡課堂授課 2、網絡課堂課后錄播 3、完整的視頻課程(包含筆試視頻以及面試公共課視頻) 4、VIP題庫(歷年真題、模擬試題、自由組卷練習、強化知識點練習、課后練 習) 5、教案教材 (快遞包郵) 6、一對一視頻面試輔導(模擬面試,糾正錯誤) 7、個性化學習計劃 8、在線答疑 | 1、60小時左右網絡課堂授課 2、網絡課堂課后錄播 3、完整的視頻課程(包含筆試視頻以及面試公共課視頻) 4、VIP題庫(歷年真題、模擬試題、自由組卷練習、強化知識點練習、課后練 習) 5、教案教材 (快遞包郵) 6、個性化學習計劃 7、在線答疑 | 1、60小時左右網絡課堂授課 2、網絡課堂課后錄播 3、完整的視頻課程(包含筆試視頻以及面試公共課視頻) 4、VIP題庫(歷年真題、模擬試題、自由組卷練習、強化知識點練習、課后練 習) 5、在線答疑 |
| 保障 | 簽訂協議,不過退費 | 簽訂協議,不過重學,二年有效 | |
| 試聽/報名 |
教師資格備考資料免費領取
去領取
專注在線職業教育25年