摘要:2017下半年教師資格證面試已經結束,下面是2017下半年教師資格證面試真題及答案:高中體育(第四批),供各位考生參考:
2017下半年教師資格證面試已經結束,下面是2017下半年教師資格證面試真題及答案:高中體育(第四批),供各位考生參考:
2017下半年教師資格證面試真題及答案:高中體育(第四批)
高中體育《籃球胸前傳球和排球雙手墊球》
一、考題回顧

二、考題解析
【教學過程】
(一)開始部分
體委整隊,報告人數,師生問好,教師簡要介紹教學內容,檢查服裝,安排見習生。
(二)準備部分
1.行進間身體活動。(慢跑中讓學生調整好前后距離)
組織要求:學生成一路縱隊,體委帶隊沿指定場地慢跑。
2.徒手熱身操
(1)頭部運動;(2)擴胸運動;(3)腰部運動;(4)膝關節運動;(5)手腕踝關節運動。
教學組織:四列橫隊;要求:活動充分、動作到位,避免受傷。
(三)基本部分
1.教師組織學生復習籃球胸前傳球技術,并進行完整示范和動作講解;
動作方法:持球時,兩手五指自然分開,拇指相對成八字形,用指根以上部位握球的側后方,手心空出,兩肘自然彎屈于體側,將球置于胸前。肩、臂、腕肌肉放松,兩眼注視傳球目標,身體成基本姿勢。傳球時(圖),后腳蹬地,身體重心前移,同時兩臂前伸,手腕由下向上翻轉,同時拇指用力下壓,食、中指用力彈撥,將球傳出。
動作要點:蹬(地)、伸(臂)、翻(腕)、抖(腕)、撥(指)、動作協調連貫,雙手用力均勻。
2.排球正面雙手墊球技術教學
(1)教師示范正面雙手墊球技術:教師進行兩次不同方向的示范。
(2)講解正面雙手墊球練習;
①準備姿勢:屈膝,兩腳約與肩同寬,屈肘,手置于胸腹前。
②迎球:快速移動至球落點處,半蹲前臂插入球下,兩臂靠攏成平面,蹬地、伸膝、跟腰。
③擊球:重心前提,含胸、提肩、壓腕、頂肘腹前約一臂擊球的后下方。
④墊球手型:疊指式、互靠式、抱拳式
⑤墊擊球部位:手腕以上約10cm
關鍵字:插、夾、壓、蹬、抬。快速插入球下,手臂夾緊,壓腕、蹬地、抬臂墊球。
(3)組織學生進行練習
①徒手動作模仿練習,學生練習兩臂靠攏。在兩臂之間放一張紙。做抬臂動作,要求練習中紙不能掉落。
(2)墊固定球練習,學生兩人為一組,一人持球,一人做墊球動作。手臂接觸到球即可。不要將球擊落。感受手臂墊球部位。練習2分鐘后小組內兩人換位練習。教師巡視糾錯。
(3)分小組進行練習,小組長負責,小組內進行自拋自墊練習,要求擊球點準確。
(4)教師巡視指導,糾錯點評;
(5)組織小組展示,檢驗小組練習成果。
4.教師展示排球側滑步-墊球-傳球技術,作為下次課預習內容,引發學生學習興趣
(四)結束部分
1.放松活動—配樂放松操
組織教學:四列橫隊體操隊形
要求:放松活動,身心充分放松。
2.課堂小結:教師總結學練情況,表揚先進,激勵全體學生。
3.宣布下課、師生再見、回收器材。
【答辯題目解析】
1.用6個字總結排球墊球技術。
【參考答案】
(1)插──降低重心,兩臂前伸,插到球下。
(2)夾──含胸收肩,兩臂夾緊,兩肘伸直,前臂擊球壓腕。
(3)提──含胸后提肩。
(4)移──移動到位,正面對準來球。
(5)蹬──手臂擊球時,下肢伸腿蹬地。
(6)跟──重心隨球向前。
2.介紹一下雙手正面上手傳球的動作要點。
【參考答案】
(1)傳球時,球飛行弧度大,落點不易控制。
糾正方法:講清傳球時,球飛行路線平直的優點,球飛行有較大弧度時與同伴相遇是一點,球飛行路線平直時,在一條直線上都可以與同伴相遇。
(2)傳球落點準確,但接球者接不住球。
糾正方法:在這種情況下,一般都是因為接球手型不對,接球緩沖不好,或手指手腕太放松。應糾正其接球手型和緩沖動作,要求其手指、手腕保持一定緊張度。
希賽教師資格考試網絡課程開班啦,告別"無證駕駛"一次拿下教師資格證,正式進軍教師界!各班次限額招生,欲報從速!立即購課! 咨詢QQ:425863508
{#page#}
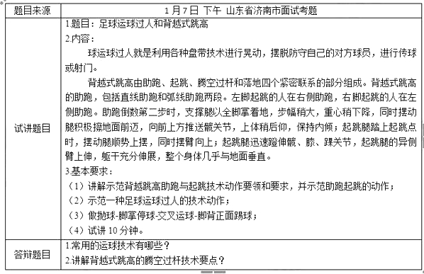
高中體育《足球運球過人和背越式跳高》
一、考題回顧

二、考題解析
【教學過程】
(一)開始部分
(1)集合整隊;(2)師生問好,報告人數;(3)檢查服裝;(4)宣布本節課內容;(5)安排見習生
(二)準備部分
1.慢跑400米、頭部運動、上肢運動、擴胸運動、體側運動、腹背運動、壓腿、全身運動
教學組織:四列橫隊
要求:活動充分,避免受傷
(三)基本部分
1.復習足球技術動作和組合技術
先做一些球性練習,然后教師示范,組織學生練習。
(1)練習一:足球運球過人
(2)練習二:做拋球-腳掌停球-交叉運球-腳背正面踢球
2.教師示范完整背越式跳高技術動作
老師進行技術動作的示范,并向學生提出問題:“同學們,剛才大家都看到老師做的動作了,那咱就一起來總結一下背越式跳高的技術動作要領是什么?”學生回答,最后老師針對學生的回答進行總結:左腿蹬地騰空,上體后倒,頂髖,體會頭、肩、上體依次過桿,當臀部過桿后,收腹、收腿,落墊時含胸、團身,肩部先落墊,身體自然落墊。教師進行完整示范后對技術動作進行分步講解。
教學組織:四列橫隊,第一、二與第三、四列相向站立
要求:學生認真觀看老師的示范,積極回答老師提出的問題,對技術動作進行總結
3.組織學生進行助跑起跳練習
(1)原地邁步放起跳腿練習;
(2)原地擺腿和擺臂練習;
(3)上步內扣膝擺腿練習;
(4)上兩步起跳練習;
(5)上一到三步起跳摸高練習。
逐步加大技術動作的難度,完成助跑動作的學習。對不同學生產生的錯誤動作進行有針對性的講解。
教學組織:學生排成一列縱隊
要求:認真完成動作,逐步掌握背越式跳高的技術
4.組織各小組展示,檢驗小組學練成果。
(四)結束部分
1.老師針對今天上課的情況進行簡單評價總結,并請兩位學生就今天的課程提出建議與意見。
2.伴隨著舒緩、優美的音樂進行放松,主要放松部位為腿部。
3.值日生歸還器材,教師宣布下課。
【答辯題目解析】
1.常用的運球技術有哪些?
【參考答案】
運球是用腳連續控制球的技術。運球技術動作連貫, 方向、速度變化多,而且經常與過人技巧連接起來,在比賽中運用的合理,將會取得以多打少的人數優勢,突破防守創造射門得分的時機。
常用的運球技術有腳內側運球和正、外腳背運球,外腳背運球不僅可做直線運球也可做曲線運球。
2.講解背越式跳高的騰空過桿技術要點?
【參考答案】
保持起跳腿蹬伸、擺動腿沿起跳腿異側臂方向向上擺動、軀干充分伸展的身體姿勢,繼續向上;離地后,身體轉動成背對橫桿,起跳腿下垂,擺動腿逐漸放下;當頭和肩越過橫桿后,迅速沉肩,兩臂置于體側,髖關節向上挺起,形成“背弓”;這時兩膝自然彎曲、分開,小腿自然下垂;當髖關節過桿之后,肩繼續下潛,稍抬頭,收腹,抬大腿,小腿自然上甩,使整個身體過桿。{#page#}
高中體育《下壓式傳接棒技術,足球腳內側接球》
一、考題回顧

二、考題解析
【教學過程】
(一)開始部分
課堂常規:集合整隊,師生問好,報數,檢查出勤,檢查服裝,簡要宣布本節課內容,安排見習生。
教學組織:四列橫隊
要求:快、靜、齊
(二)準備部分
1.游戲熱身:捕魚
方法:規定區域內,一名同學充當漁網追逐其他同學,其余同學充當小魚,在規定區域內隨意跑動,被追到的同學需要加入漁網的行列幫助漁網共同追逐其他小魚,時間結束后沒有被追到的同學為勝利者。
組織教學:課前畫好區域內進行
要求:遵守游戲規則,注意安全
2.足球操:講解動作要領并帶領學生進行足球操。
足球操:原地踏步、原地踩球、原地內擺腿、原地腳內側撥球、行進間踩球。讓學生跟著音樂做,可以起到熱身及熟悉球性的作用。
教學組織:四列橫隊,體操隊形散開
要求:動作規范、活動充分,避免損傷
(三)基本部分
1.復習:同學們,誰還記得我們上節課所學的內容?沒錯!是接力跑傳接棒技術中的下壓式技術動作。那哪位同學可以和老師一起來示范一下這個動作呢。
示范:
教學組織:學生四列橫隊站立
學生配合老師側面示范該技術動作。
講解:接棒人的手臂向后伸出,手腕內旋,掌心向上,拇指與其他四指自然張開,虎口朝后,傳棒人將棒的前部由上向下傳給接棒人的手中。
老師在剛才示范和講解的過程中,有的同學已經能完整復述出該技術要領了,看來課下積極的復習了。還希望同學們在比賽中能夠學以致用。
2.學習新課:
教學組織:雙列式隊伍
體委配合教師,教師進行側面示范,分別使用左右腳進行足球腳內側接球。
講解:接球是有意識地用身體合理部位把各種來球停接在自己的控制范圍,以使能更好地銜接傳球、運球或射門。腳內側接球分為腳內側接地滾球和接反彈球。今天我們重點學習一下足球腳內側接地滾球的技術,支撐腳腳尖正對來球方向,接球腿大腿外展,腳底與地面平行,腳尖微下壓,腳底與地面平行,用腳內側迎球,當觸球時,迅速緩沖。
3.練習
(1)無球動作模仿(2~3次)。
(2)嘗試接同伴地滾球練習。
個體糾錯:球從腳底漏過。
糾正方法:在練習過程中語言提醒學生主動判斷來球方向,并掌握好觸球部位離地面的高度。
(3)三步到五部助跑互接球練習。
集體糾錯:將球卡死在接球地點。
糾正方法:觸球的部位不應該太高。
要求:為了不影響控制球,接球后身體要及時跟上。
(4)游戲:遛猴游戲
方法:把學生圍成一個圈,每個學生相隔一到兩米,指名三個名字做猴子,其他同學相互傳球,做猴子的同學相互搶球,搶到球就可以出去,換成把球傳失誤的同學去搶球,后面依次進行。
(四)結束部分
1.學生集合進行放松,做到身體、心理、精神的全方位放松。
2.歸納總結:教師集合學生,進行總結,以鼓勵為主,展示足球腳掌、大腿、胸部停球。
3.布置課下練習,回收器材,師生道別,解散下課。
【答辯題目解析】
1.請簡述一下準備活動的生理意義。
【參考答案】
(1)調整賽前狀態;
(2)克服內臟器官的生理惰性;
(3)提高機體代謝水平提高,使體溫升高。
(4)增強皮膚血流量,有利于散熱,防止正式練習時體溫過高。
2.足球接球有哪幾種?
【參考答案】
按照腳接球的部位可分為:腳內側接球、腳背正面接球、腳背外側接球、腳底接球4種;
按照接地滾球的部位分為:腳底、腳內側、腳外側;
按照停反彈球的部位分為:腳內側、腳外側、大腿、胸和頭部。
| VIP定制班 | 網絡加強班 | 網絡常規班 | |
| 服務 | 1、60小時左右網絡課堂授課 2、網絡課堂課后錄播 3、完整的視頻課程(包含筆試視頻以及面試公共課視頻) 4、VIP題庫(歷年真題、模擬試題、自由組卷練習、強化知識點練習、課后練 習) 5、教案教材 (快遞包郵) 6、一對一視頻面試輔導(模擬面試,糾正錯誤) 7、個性化學習計劃 8、在線答疑 | 1、60小時左右網絡課堂授課 2、網絡課堂課后錄播 3、完整的視頻課程(包含筆試視頻以及面試公共課視頻) 4、VIP題庫(歷年真題、模擬試題、自由組卷練習、強化知識點練習、課后練 習) 5、教案教材 (快遞包郵) 6、個性化學習計劃 7、在線答疑 | 1、60小時左右網絡課堂授課 2、網絡課堂課后錄播 3、完整的視頻課程(包含筆試視頻以及面試公共課視頻) 4、VIP題庫(歷年真題、模擬試題、自由組卷練習、強化知識點練習、課后練 習) 5、在線答疑 |
| 保障 | 簽訂協議,不過退費 | 簽訂協議,不過重學,二年有效 | |
| 試聽/報名 |
教師資格備考資料免費領取
去領取
專注在線職業教育25年