摘要:2017下半年教師資格證面試已經結束,下面是2017下半年教師資格證面試真題及答案:初中信息技術(第三批),供各位考生參考:
2017下半年教師資格證面試已經結束,下面是2017下半年教師資格證面試真題及答案:初中信息技術(第三批),供各位考生參考:
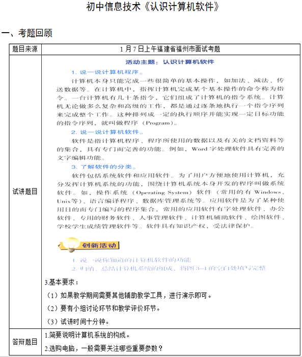
2017下半年教師資格證面試真題及答案:初中信息技術(第三批)


二、考題解析
【教學過程】
(一)導入新課、提出任務
采用溫故知新的導入方法直接切題,指出本節課要學習的知識,提出任務:如何編寫一個簡單的分支程序。
師:同學們,我們在之前的課程中已經學習了,在VB程序設計中有3種基本的控制結構,有哪位同學還記得,給大家說一說?
生:順序結構、分支結構和循環結構。
師:說的非常準確,證明你對這部分內容掌握得十分牢固。我們平時上網的時候,一些網站需要我們通過輸入用戶名和密碼進行登錄,這時如果密碼正確,則可以正常登錄,但若密碼錯誤,則無法登錄。同學們,如果要實現這樣的功能,你會選擇哪種結構呢?
生:分支結構。
師:沒錯,說的非常正確,說明你對分支結構的程序思想理解的很到位了。既然我們確定了程序的結構,那用VB程序應該如何編寫呢?這就是我們今天要學習的內容——編一個簡單的分支。
(二)新知探究、分析任務
通過之前的課程學習,學生已經了解分支結構的程序思想和常用的分支語句,請學生思考如下幾個問題:
(1)要想完成驗證密碼的“登錄”程序功能,窗口界面需要幾個控件,這些控件用于實現哪些功能?
學生根據以往學習的知識和上網經歷,總結出實現程序功能需要的控件:
一個文本框用于輸入密碼;兩個按鈕用于響應用戶的操作,即“確定”和“退出”;兩個標簽用于提示用戶輸入密碼和顯示錯誤信息。
(2)當密碼輸入正確時,要在窗體上顯示圖片,可以用什么函數?
學生根據教材得出:
可使用Load picture( )函數。
(3)為響應用戶的兩種操作,如何編寫代碼才更加合理?
學生根據教材的提示并討論得出:分別為“確定”和“退出”按鈕編寫代碼。
(三)交流合作、完成任務
(1)確定小組,學生以小組為單位開展學習。在此之前,老師提出如下要求:
①組內成員每個人編寫一分支程序,來實現程序的功能。在操作過程中,如果遇到問題,先參考教材,仍然無法解決的再與其他成員進行討論,也可以詢問老師。
②程序的密碼統一設置成“123abc”,當輸入密碼后單擊“確定”按鈕,密碼正確時,顯示的圖片可以自定,但是注意程序界面的美觀;密碼錯誤時,要顯示相應的提示信息。
(2)老師巡視指導。在此過程中,如發現個性問題則進行個別指導,共性問題進行共同講解。
(四)成果展示、評價小結
1.將隨機抽取部分學生的操作結果在全班進行展示和賞析。首先請學生自己簡述其操作步驟、在操作過程中遇到的困難以及解決方法,然后請其他同學說說自己的建議和值得學習的經驗。老師對學生的表現進行及時表揚。
2.老師進行總結和補充。
(1)測試程序時,如果發現窗體和圖片的大小不吻合時,可以返回設計狀態來調整:窗體的大小;(2)要分別輸入正確的密碼和錯誤的密碼來查看程序是否滿足要求。
3.作業:運用本節課的知識編寫一個簡單的循環結構,執行的功能自己設置。
【板書設計】
略
【答辯題目解析】
1.程序設計中,常用的程序控制結構有哪些,請簡要說明?
【參考答案】
在程序設計中,有3種常用的程序控制結構,分別是順序結構、分支結構和循環結構。順序結構是最簡單、最基本的結構方式,各流程框依次按順序執行。分支結構又可稱為選擇分支,是對給定條件進行判斷,條件為True時執行一個分支,條件為False時執行另一個分支,可分為單分支選擇結構和雙分支選擇結構,當選擇的情況較多時,還可以使用多種情況選擇結構。循環結構可以根據需要多次重復執行一行或多行代碼。循環結構分為兩種:當型循環和直到型循環。當型循環,先判斷后執行,即當條件為True時反復執行語句或語句塊,否則跳出循環,繼續執行循環后面的語句。直到型循環,先執行后判斷,即先執行語句或語句塊,再進行條件判斷,直到條件為False時,跳出循環,繼續執行循環后面的語句,否則一直執行語句或語句塊。
2.你采用的教學方法是什么,為什么使用這種教學方法?
【參考答案】
我采用的教學方法是任務驅動教學法,這是建立在建構主義教學理論基礎上的一種教學法。這種教學方法主張教師將教學內容巧妙地隱含在通過使用信息技術完成的工作任務中,以完成任務作為教學活動的中心,使學生在完成任務的過程中達到掌握所學知識與技能的目的。通過這種教學方法,能夠充分調動學生的學習積極性和主動性,體現了新課改中以學習為出發點和落腳點的基本理解,同時讓學習能夠學以致用。
希賽教師資格考試網絡課程開班啦,告別"無證駕駛"一次拿下教師資格證,正式進軍教師界!各班次限額招生,欲報從速!立即購課! 咨詢QQ:425863508
{#page#}

二、考題解析
【教學過程】
(一)導入新課
計算機是20世紀人類最偉大的發明之一,目前,它已被廣泛的應用于社會的各個領域,成為人類的得力助手。通過上節課的學習我們已經知道了計算機硬件以及硬件的作用。請同學們回顧計算機硬件的組成有哪些?同學們回答:CPU、內存、外存、輸入設備和輸出設備。計算機是不是有了硬件就可以工作了呢?同學們回答,不是,僅有硬件計算機是無法工作的,還必須要有相應的軟件,你所了解的電腦由哪些軟件組成嗎?同學們答:通訊聊天用的QQ,文字編輯處理的Word等。這節課我們一起來認識計算機軟件。
(二)新知探究
計算機硬件僅僅是整個計算機系統的一部分,計算機系統的另一部分是計算機軟件,有了相應的硬件,再配上合適的軟件,計算機才能真正的成為電腦,因此一個完整的計算機系統包括硬件系統和軟件系統兩大部分。通過上節課的學習我們知道了計算機硬件是看得見、摸得著的設備,那計算機軟件呢?
任務一、自學教材,牽線搭橋
引導學生通過自學教材,完成學習任務單上給出的關于指令、程序、軟件概念的連線題。完成后老師檢驗學生自學效果,并請同學用自己的語言描述什么是計算機軟件?同學們回答:計算機軟件是由程序、數據和相關文檔組成。
任務二、集思廣益,鞏固提升
引導學生看教材,并找出軟件可分為哪幾類?學生回答:軟件可以分為應用軟件和系統軟件兩大類。結合教材,請同學們集思廣益舉例說明:在生活中,學習中遇到過哪些軟件,并嘗試分組對計算機軟件進行分類。老師請小組代表分享計算機軟件分類的方法和技巧,小組代表回答:應用軟件是為了某種使用目的專門編寫的程序,比如用于圖像處理的Photoshop;系統軟件是圍繞系統本身開發的程序,包括操作系統(Windows、Linux等)、語言編譯程序、數據庫管理系統。給予回答出該問題的小組以表揚,鼓勵其他同學再接再厲。同時,老師結合學生表現,強調應用軟件和系統軟件的區分,強化理解。
(三)討論交流,思想共鳴
老師出示使用計算機盜版軟件造成危害的相關報道,認識到保護軟件著作權的重要性及使用盜版軟件的危害性,提高軟件著作權保護意識,倡導樹立應用計算機軟件解決問題的意識及軟件版權意識,拒絕使用盜版軟件。
(四)拓展延伸、小結作業
請同學們說一說通過這節課的學習,他眼中的計算機是怎樣的?由軟件系統和硬件系統組成。計算機軟件組成?由應用軟件和系統軟件組成。歸納、總結計算機系統的組成,將下圖的空白處填寫完整。

【答辯題目解析】
1.簡要說明計算機系統的構成。
【參考答案】
計算機系統由計算機硬件和軟件兩部分組成。硬件系統主要由中央處理器、存儲器、輸入輸出控制系統和各種外部設備組成。軟件分為系統軟件和應用軟件。系統軟件由操作系統、實用程序、編譯程序等組成。應用軟件是用戶按其需要自行編寫的專用程序,它借助系統軟件和支援軟件來運行。
2.選購電腦,一般需要關注哪些重要參數?
【參考答案】
電腦的配置,主要看CPU、顯卡、主板、內存、硬盤等。CPU,主要取決于頻率和二級緩存,頻率越高、二級緩存越大,速度越快;內存,一般來說,內存越大,處理數據能力越強,速度就越快;硬盤主要考慮轉速、接口和容量,臺式機電腦一般用7200轉,筆記本電腦一般用5400轉,這主要是考慮功耗和散熱原因。接口SATA接口比IDE接口存取速度快;顯卡運行超大程序軟件的響應速度有著直接聯系,獨立顯卡比集成顯卡響應速度快。
{#page#}


二、考題解析
【教學過程】
(一)導入新課
教師:請看大屏幕,這是老師制作的一個Flash動畫,同學們看到了什么?
學生:一個圖片從屏幕的一角運動到了另一個角。
教師:這是運用了Flash軟件中的利用導入的圖片制作動畫,同學們想不想嘗試著去做一下?進入我們今天的新課——動作補間動畫-利用導入的圖片制作動畫。
(二)新課講授
1.導入圖片
教師:首先我們一起來打開Flash軟件。看一下老師用了哪些步驟:
第一步,新建元件,執行插入→新建元件操作,出現“創建新元件”對話框時,在名稱框中輸入適當的元件名,如“小女孩”,在類型欄中選定“圖形”選項,再單擊【確定】按鈕,進入元件編輯狀態。同學們也進行操作。
教師巡視指導。指出學生可能出現的未更改元件類型的情況并指正。
第二步,執行“文件→導入”命令,出現“導入”對話框后,打開保存圖片的文件夾,選定要導入的圖片文件,然后單擊“打開”按鈕。這時,元件編輯區中會顯示出導入的圖片。同學們自己選擇上節課老師要求你們準備的圖片,進行導入。學生操作。
2.制作動畫
教師:我們演員已經就位了,這時候我們就可以讓它們上臺表演了。
首先我們來看一下舞臺。
單擊“場景”圖標,進入場景編輯狀態。將演員拖到舞臺中。執行“窗口→庫”命令,打開“庫”面板,在“庫”面板中單擊“小女孩”圖形元件名,然后把“小女孩”元件拖到舞臺中。同學們按照任務單進行操作。同學們都完成的不錯。
下面我們來制作第一幀的畫面。首先把指針指向圖片后拖動,把它拖至舞臺左上角以外的灰色區域,作為動畫的起始點。然后確定最后一幀。單擊“時間軸”面板中的第30幀,執行“插入→關鍵幀”命令,在第30幀插入關鍵幀。有沒有同學有沒有知道其他的方法?
學生:敲“F6”鍵可以快速插入關鍵幀。
同學們回答的非常棒,現在同學們一起來試試吧。
現在把“小女孩”圖片拖至舞臺右下角以外的灰色區域,作為動畫的結束點。好,我們現在動畫成功了嗎?這時是沒有動畫的,因為未創作補間動畫。好,老師來教大家如何創作補間動畫:單擊“時間軸”面板上的第1幀,執行“插入→創建補間動畫”命令,在1~30幀之間創建補間動畫。
看到時間軸變為箭頭,說明我們的補間動畫創建成功了,執行“控制→播放”命令(或敲回車鍵),播放動畫。可以看到,“小女孩”圖片從左上角進入舞臺,然后從右下角移出舞臺。同學們一起來完成吧。
完成的同學以“小女孩.fla”為文件名保存文件。
介紹元件:上面導入的“小女孩”圖片是一個圖形元件。在Flash中,元件是指可以重復使用的對象,分為圖形元件、按鈕元件和影片剪輯元件。元件在舞臺中的實際應用稱為實例。創建了一個元件后,它就被保存在文檔的庫中。把元件從“庫”面板里拖到舞臺上時,就創建了該元件的一個實例。創建元件的方式一般有兩種:一種是從舞臺上選取對象,然后把它轉換為元件(第1課中制作的動畫采用了這種方法);另一種是利用新建元件的方法創建一個空白元件,然后在元件編輯區中制作或導入元件的內容(本課制作的動畫采用了這種方法)。
(三)優生展示
同學展示完成的動畫。讓學生一起評價,對于優秀的給予表揚,其他的也要鼓勵。
(四)小結作業
小結:本節課所學知識點有哪些,重點、難點所在。
作業:運用自己的照片完成一個作品。
【板書設計】
略
【答辯題目解析】
1.Flash中元件的類型有哪些?
【參考答案】
在Flash中元件是構成動畫的基本元素,元件主要有影片剪輯、圖形和按鈕3種。
1.影片剪輯元件
影片剪輯元件是構成Flash動畫的一個片段,它能獨立于主動畫進行播放。它又是主動畫的一個組成部分,當播放主動畫時,影片元件也在循環播放。
2.圖形元件
圖形元件是可反復使用的圖形,它構成動畫主時間軸上的內容。圖形元件是含一幀的靜止圖片,是制作動畫的基本元素之一,但它不能添加交互行為和聲音控制。
3.按鈕元件
按鈕元件用于創建動畫的交互控制按鈕,以響應鼠標事件(如單擊、釋放和滑過等)。按鈕有“UP”、“鼠標經過”、“Down”和“反應區”4個不同的狀態的幀,可以分別在按鈕的不同狀態幀上創建不同的內容,既可是靜止圖形,也可是影片剪輯,而且可以給按鈕添加事件的交互動作,使按鈕具有交互的功能。
2.如何評價學生的作品?
【參考答案】
可以從完成度、美觀性等方面進行點評,在對學生的作品進行評價時,以學生自助評價為主,教師總結,最后除了對完成的好的學生給予表揚外,也應對其他的同學給予鼓勵,這樣照顧到全體學生的情緒,更好地學習信息技術課程。
| VIP定制班 | 網絡加強班 | 網絡常規班 | |
| 服務 | 1、60小時左右網絡課堂授課 2、網絡課堂課后錄播 3、完整的視頻課程(包含筆試視頻以及面試公共課視頻) 4、VIP題庫(歷年真題、模擬試題、自由組卷練習、強化知識點練習、課后練 習) 5、教案教材 (快遞包郵) 6、一對一視頻面試輔導(模擬面試,糾正錯誤) 7、個性化學習計劃 8、在線答疑 | 1、60小時左右網絡課堂授課 2、網絡課堂課后錄播 3、完整的視頻課程(包含筆試視頻以及面試公共課視頻) 4、VIP題庫(歷年真題、模擬試題、自由組卷練習、強化知識點練習、課后練 習) 5、教案教材 (快遞包郵) 6、個性化學習計劃 7、在線答疑 | 1、60小時左右網絡課堂授課 2、網絡課堂課后錄播 3、完整的視頻課程(包含筆試視頻以及面試公共課視頻) 4、VIP題庫(歷年真題、模擬試題、自由組卷練習、強化知識點練習、課后練 習) 5、在線答疑 |
| 保障 | 簽訂協議,不過退費 | 簽訂協議,不過重學,二年有效 | |
| 試聽/報名 |
教師資格備考資料免費領取
去領取
專注在線職業教育25年