摘要:2017下半年教師資格證面試已經結束,下面是2017下半年教師資格證面試真題及答案:高中化學(第三批),供各位考生參考:
2017下半年教師資格證面試已經結束,下面是2017下半年教師資格證面試真題及答案:高中化學(第三批),供各位考生參考:
2017下半年教師資格證面試真題及答案:高中化學(第三批)


希賽教師資格考試網絡課程開班啦,告別"無證駕駛"一次拿下教師資格證,正式進軍教師界!各班次限額招生,欲報從速!立即購課! 咨詢QQ:425863508
{#page#}

二、考題解析
【教學過程】
第一環節:導入新課
教師讓學生觀察課本P55頁圖3-29,第ⅥA族元素的氣態氫化物的沸點隨相對分子質量的增大而升高,符合前面所學規律,但H2O的沸點卻反常,這是什么原因呢?由此導入本節課《氫鍵的形成》
第二環節:新課教學
學生自主閱讀課本55頁內容,回答:因為氫鍵的原因,導致水的沸點反常。
教師提問:氫鍵是不是化學鍵呢?如果不是,那是什么?
學生回答:氫鍵是一種分子間作用力。
教師提問:氫鍵是如何形成的呢?給學生資料“氫鍵的成因”供學生參考討論。
學生回答:當氫原子與電負性大的原子X以共價鍵相結合時,由于H—X鍵具有強極性,這時H相對帶上較強的正電荷,而X相對帶上較強的負電荷。當氫原子以其一個電子與X成鍵后,就變成無內層電子、半徑極小的核。其正電場強度很大,以至當另一HX分子的X原子以其孤對電子向H靠近時,不但很少受到電子之間的排斥,反而互相吸引,抵達一定平衡距離即形成氫鍵。
教師提問:那么電負性大的原子X都有哪些呢?
學生通過課本尋找得到答案:N、O、F。
教師提問:總結起來,你們能不能總結出氫鍵的定義?
學生回答:半徑小、吸引電子能力強的原子與H核之間的很強的作用叫氫鍵。通常我們可以把氫鍵看做一種比較強的分子間作用力。
教師提問:化學鍵都有各自的表示方法,那么氫鍵應該如何表示呢?再仔細看一下課本,我找學生來板演。
學生板演:X—H···Y
教師總結:這位同學寫的很對,你們是不是也寫對了呢?
教師追問:那么問題來了,“X—H···Y”中X和Y可以是一樣的嗎?
學生回答:可以,比如剛才說的水中,就是O—H···O。
教師總結:很好,“X—H···Y”中X和Y可以是一樣的,也可以不同。
教師提問:既然氫鍵是一種較強的分子間作用力,那么氫鍵的存在對物質的性質會有哪些影響呢?
學生閱讀課本回答:氫鍵的存在可以使物質的熔沸點升高,對物質的溶解度也有一定的影響,比如水和乙醇能以任意比例互溶。
教師總結補充:在極性溶劑中,如果溶質分子和溶劑分子間能形成氫鍵,就會促進分子間的結合,導致溶解度增大。例如:由于乙醇分子與水分子間能形成不同分子間的氫鍵,故乙醇與水能以任意比互溶。
第三環節:鞏固提高
{#page#}

二、考題解析
【教學過程】
環節一:導入新課
【講述故事】時光倒回到19世紀,法國皇帝拿破侖三世是一個奢靡的人,也是一個喜歡炫耀自己的人。他常常大擺宴席,宴請天下賓客。每次宴會,他總是顯示皇帝的尊貴。餐桌上的用具幾乎全是用銀制成的,唯有他自己用的碗卻是鋁制品。
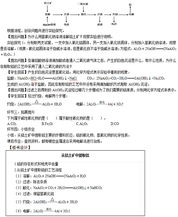
【提出問題】為什么貴為法國皇帝,卻不用高貴而亮麗的銀碗,而用色澤要暗得多的鋁碗呢?
環節二:新課講授
【多媒體展示】地殼中各元素的含量圖。
【提出問題】鋁是地殼中含量最多的金屬元素,既然含量豐富,為什么在19世紀中期鋁制物品卻是奢侈品呢?
【多媒體展示】從鋁土礦中提取鋁的工藝流程:

| VIP定制班 | 網絡加強班 | 網絡常規班 | |
| 服務 | 1、60小時左右網絡課堂授課 2、網絡課堂課后錄播 3、完整的視頻課程(包含筆試視頻以及面試公共課視頻) 4、VIP題庫(歷年真題、模擬試題、自由組卷練習、強化知識點練習、課后練 習) 5、教案教材 (快遞包郵) 6、一對一視頻面試輔導(模擬面試,糾正錯誤) 7、個性化學習計劃 8、在線答疑 | 1、60小時左右網絡課堂授課 2、網絡課堂課后錄播 3、完整的視頻課程(包含筆試視頻以及面試公共課視頻) 4、VIP題庫(歷年真題、模擬試題、自由組卷練習、強化知識點練習、課后練 習) 5、教案教材 (快遞包郵) 6、個性化學習計劃 7、在線答疑 | 1、60小時左右網絡課堂授課 2、網絡課堂課后錄播 3、完整的視頻課程(包含筆試視頻以及面試公共課視頻) 4、VIP題庫(歷年真題、模擬試題、自由組卷練習、強化知識點練習、課后練 習) 5、在線答疑 |
| 保障 | 簽訂協議,不過退費 | 簽訂協議,不過重學,二年有效 | |
| 試聽/報名 |
教師資格備考資料免費領取
去領取
專注在線職業教育25年