摘要:為方便廣大教師資格面試考生考試,小編特整理了2017上半年教師資格證面試真題及解析:初中化學(第一批)。
為方便廣大教師資格面試考生考試,小編特整理了2017上半年教師資格證面試真題及解析:初中化學(第一批)。
2017上半年教師資格證面試真題及解析:初中化學(第一批)
>>2017上半年教師資格證面試真題及答案解析匯總(各科目)
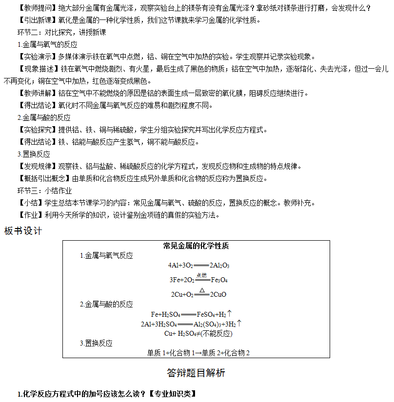
《常見金屬的化學性質》


【參考答案】
化學反應方程式應該以“……與……發生反應,生成……”的形式讀出來,而不能用“……加……等于……”的形式,所以,化學反應方程式中的加號應該讀作“……與……發生反應”。剛才我在試講過程中,由于有些緊張,忽略了這個問題,以后一定時刻注意化學用語的規范性,為學生作準確的示范。
2.本節課的重難點是什么?【教學設計類】
【參考答案】
重點:金屬的活動性順序及置換反應。因為金屬的活動性順序是中學化學學習比較重要的一個規律,與后面要學習的置換反應直接相關,是將要學習的金屬性、原電池正負極判斷等知識的基礎。
難點:理解金屬的活動性順序及置換反應。因為比較金屬的活動性順序涉及到的元素較多記憶負擔較大,而置換反應則是學生接觸到的一個新概念,沒有知識基礎。
希賽教師資格考試網絡課程開班啦,告別"無證駕駛"一次拿下教師資格證,正式進軍教師界!各班次限額招生,欲報從速!立即購課! 咨詢QQ:425863508
| VIP定制班 | 網絡加強班 | 網絡常規班 | |
| 服務 | 1、60小時左右網絡課堂授課 2、網絡課堂課后錄播 3、完整的視頻課程(包含筆試視頻以及面試公共課視頻) 4、VIP題庫(歷年真題、模擬試題、自由組卷練習、強化知識點練習、課后練 習) 5、教案教材 (快遞包郵) 6、一對一視頻面試輔導(模擬面試,糾正錯誤) 7、個性化學習計劃 8、在線答疑 | 1、60小時左右網絡課堂授課 2、網絡課堂課后錄播 3、完整的視頻課程(包含筆試視頻以及面試公共課視頻) 4、VIP題庫(歷年真題、模擬試題、自由組卷練習、強化知識點練習、課后練習) 5、教案教材 (快遞包郵) 6、個性化學習計劃 7、在線答疑 | 1、60小時左右網絡課堂授課 2、網絡課堂課后錄播 3、完整的視頻課程(包含筆試視頻以及面試公共課視頻) 4、VIP題庫(歷年真題、模擬試題、自由組卷練習、強化知識點練習、課后練習) 5、在線答疑 |
| 保障 | 簽訂協議,不過退費 | 簽訂協議,不過重學,二年有效 | |
| 試聽/報名 |
教師資格備考資料免費領取
去領取
專注在線職業教育25年