摘要:2018年上半年教師資格證面試考試已經結束,小編特整理了2018上半年高中物理教師資格證面試真題(第二批)供大家參考!預祝各位都能對答如流,順利通過面試!
2018上半年高中物理教師資格證面試真題(第二批)已發布,更多教師資格證考試真題敬請關注希賽教師資格證考試網,我們將及時更新最新真題。>>點此注冊 進入教師資格證考試真題在線測試
高中物理《汽車轉彎時的向心力》
重點推薦:2018上半年教師資格面試真題及答案解析匯總(各科)




【答辯題目解析】
1.向心力根據什么定義的?
【參考答案】
向心力是從力的效果來命名的,因為它產生指向圓心的加速度,所以稱它為向心力。它不是具有確定性質的某種類型的力,相反,任何性質的力都可以作為向心力,實際上它可是某種性質的一個力,或某個力的分力,還可以是幾個不同性質的力沿著半徑指向圓心的合外力。
2.簡單說一下課程的設計思路
【參考答案】
因為本節課與生活實際聯系的比較緊密,所以我也采用了從生活實例入手導入本節課,讓學生觀看汽車、賽車和火車轉彎時的視頻,通過直觀的觀察,結合已學知識,進行受力分析,汽車轉彎時的受力相對簡單,因此我沒有占用太長的時間,而是在賽車和火車轉彎的部分進行更為深入的分析,包括對賽車和火車受力的分析,然后分析轉彎時規定速度與哪些因素有關。另外就是在鞏固提高的部分我還設計了對火車轉彎時速度非規定速度時對軌道影響的分析,這可以讓那些基礎好的學生進行拓展。
希賽2018中學筆試+面試網絡網絡班火熱招生中!網絡課堂+ 課程錄播+在線答疑+真題模擬,涵蓋90%考試知識點! 咨詢熱線:400- 111-9811。咨詢QQ:1431451852 |
| >>2018上半年教師資格證面試成績查詢時間| 查詢入口 |
{#page#}
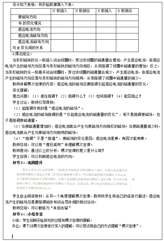
高中物理《楞次定律》
重點推薦:2018上半年教師資格面試真題及答案解析匯總(各科)




【答辯題目解析】
1.楞次定律與右手定則的關系?
【參考答案】
從研究對象上說,楞次定律研究的是整個閉合電路,右手定則研究的是閉合電路的一部分,即一段導線做切割磁感線的運動。
從適用范圍上說,楞次定律可應用于由磁通量變化引起感應電流的各種情況,右手定則只適用于一段導線在磁場中做切割磁感線運動的情況,導線不動時不能應用。因此,右手定則又是楞次定律的特殊應用。
2.本節課的教學目標是什么?
【參考答案】
根據新課改的理念,我的教學目標分為以下三個維度:
【知識與技能】理解楞次定律的內容,能運用楞次定律判斷感應電流的方向,解答有關問題;
【過程與方法】體驗楞次定律的實驗探究過程,提析、歸納、概括及表述的能力;
【情感態度與價值觀】感受科學家對規律的研究過程,學習他們對工作嚴肅認真不怕困難的學科態度。
希賽2018中學筆試+面試網絡網絡班火熱招生中!網絡課堂+ 課程錄播+在線答疑+真題模擬,涵蓋90%考試知識點! 咨詢熱線:400- 111-9811。咨詢QQ:1431451852 |
| >>2018上半年教師資格證面試成績查詢時間| 查詢入口 |
{#page#}
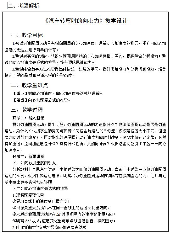
高中物理《向心加速度》
重點推薦:2018上半年教師資格面試真題及答案解析匯總(各科)



【答辯題目解析】
1.圓周運動的合力一定指向圓心嗎?
【參考答案】
圓周運動分勻速圓周運動和非勻速圓周運動。對勻速圓周運動而言,只有向心加速度,不改變速度大小只改變速度方向,向心加速度是指向圓心的;但對非勻速圓周運動來說,不僅有向心加速度改變速度方向,還有切向加速度改變速度大小,兩者合加速度不指向圓心。因此,圓周運動的合力不一定指向圓心。
2.本次課教學目標是什么?
【參考答案】
【知識與技能目標】知道勻速圓周運動具有指向圓周的向心加速度;理解向心加速度的推導,能利用向心加速度的表達式進行簡單的計算。
【過程與方法目標】通過對實例的討論,認識勻速圓周運動的向心加速度指向圓心,提高綜合分析能力;通過對向心加速度關系式的推導,提升邏輯思維能力。
【情感態度價值觀目標】通過結合數學方法推導得出結論這一過程的學習,提升思維能力和分析問題能力,培養探究問題的品質和嚴謹求學的科學態度。
希賽2018中學筆試+面試網絡網絡班火熱招生中!網絡課堂+ 課程錄播+在線答疑+真題模擬,涵蓋90%考試知識點! 咨詢熱線:400- 111-9811。咨詢QQ:1431451852 |
| >>2018上半年教師資格證面試成績查詢時間| 查詢入口 |
教師資格備考資料免費領取
去領取
專注在線職業教育25年