摘要:2018年上半年教師資格證面試考試已經結束,小編特整理了2018上半年高中物理教師資格證面試真題(第四批)供大家參考!預祝各位都能對答如流,順利通過面試!


2.請簡述本節課的不足之處?
【參考答案】
時間安排不夠合理。前面部分的內容花的時間過多,后面講質譜儀時顯得太匆忙,有前緊后松的感覺;課堂小結不僅局限于知識點的小結,還要包含學法的小結,本人忽視了這一點。應該把這節課如何進行科學探究的過程作一小節,逐步培養學生的探究能力和創造思維。
希賽2018中學筆試+面試網絡網絡班火熱招生中!網絡課堂+ 課程錄播+在線答疑+真題模擬,涵蓋90%考試知識點! 咨詢熱線:400- 111-9811。咨詢QQ:1431451852 |
| >>2018上半年教師資格證面試成績查詢時間| 查詢入口 |
{#page#}



【答辯題目解析】
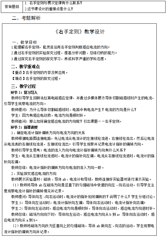
1. 右手定則與楞次定律有什么聯系?
【參考答案】
從研究對象上說,右手定則研究的是閉合電路的一部分,即一段導線做切割磁感線的運動,楞次定律研究的是整個閉合電路。
從適用范圍上說,右手定則只適用于一段導線在磁場中做切割磁感線運動的情況,導線不動時不能應用,楞次定律可應用于由磁通量變化引起感應電流的各種情況。因此,右手定則又是楞次定律的特殊應用。
2.本節課的重難點是什么?
【參考答案】
根據課程標準的要求以及本節內容特點和學生的年齡特征,重點是右手定則的內容及其應用,難點是右手定則的探究過程。
希賽2018中學筆試+面試網絡網絡班火熱招生中!網絡課堂+ 課程錄播+在線答疑+真題模擬,涵蓋90%考試知識點! 咨詢熱線:400- 111-9811。咨詢QQ:1431451852 |
| >>2018上半年教師資格證面試成績查詢時間| 查詢入口 |
{#page#}




【答辯題目解析】
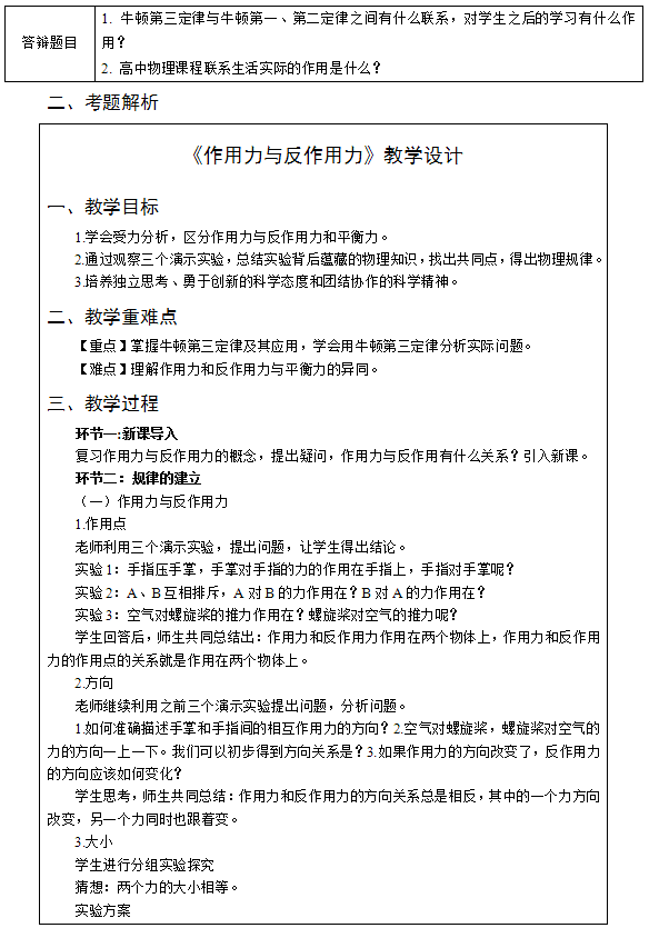
1.牛頓第三定律與牛頓第一、第二定律之間有什么聯系,對學生之后的學習有什么作用?
【參考答案】
牛頓第三定律是牛頓運動定律的重要內容之一,它是把物體受到的力與其他物體受到的力聯系起來的橋梁,因此它是對牛頓第一、二定律最有效的補充,有了它就會把受力分析的對象從一個物體擴展到多個物體,拓寬了分析思路和解題范圍。事實上,在利用牛頓運動定律解決運動與力的實際問題時,牛頓第三定律是必不可少的,所以通過本節課的學習,可以加深學生對力的概念的理解和有意識地利用該定律解決有關問題,培養學生嚴謹的思維能力。
2. 高中物理課程聯系生活實際的作用是什么?
【參考答案】
(1)進一步深化與活化物理知識。知識只有與實踐、思考結合方能成為力量,運用知識是一種知識以外的智能,使通過觀察體會才能得到的。
(2)激發學習興趣。當我們將物理問題呈現在學生面前是,如果問題是他們熟悉的實際問題,學生就會感到親切、感到物理學與他們的生活密切相關,從而激發他們求知的主動性,進而產生思考與解答問題的興趣和欲望。
(3)有助于物理思想和方法的培養。將物理學與生活、生產、現代科技聯系起來反應了物理學習的時代特征,使學生會用現代觀念看待物理知識,使他們意識到物理學在現代科技乃至將來科技發展中所起的或將會起到的作用,那么,他們必然會認識到今天學習物理學的意義所在,從而達到興趣升華,發展學習動機的目的,其學習的積極性就會提高。
希賽2018中學筆試+面試網絡網絡班火熱招生中!網絡課堂+ 課程錄播+在線答疑+真題模擬,涵蓋90%考試知識點! 咨詢熱線:400- 111-9811。咨詢QQ:1431451852 |
| >>2018上半年教師資格證面試成績查詢時間| 查詢入口 |
教師資格備考資料免費領取
去領取
專注在線職業教育25年