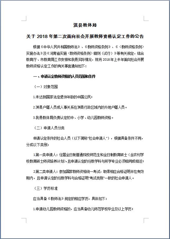
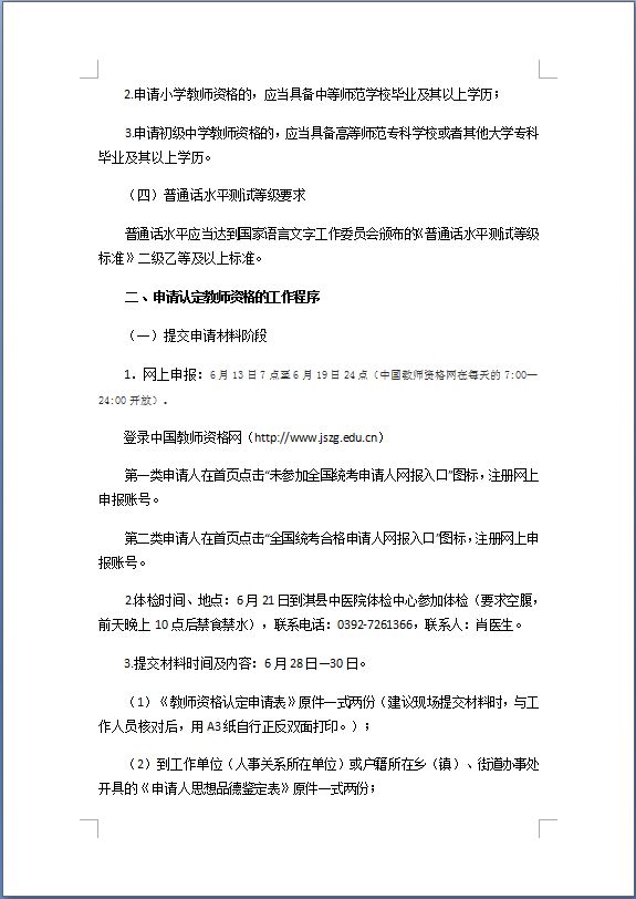
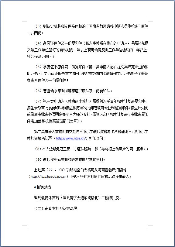
摘要:2018年第二次河南淇縣教師資格認定網上申報時間6月13-19日;體檢時間6月21日,體檢醫院為淇縣中醫醫院體檢中心;提交材料時間6月28-30日。
2018年第二次河南淇縣教師資格認定工作公告




| 相關閱讀: |
| >>2018上半年各省市教師資格認定公告匯總 | 各地區教師資格認定學歷要求 |
| >>申請教師資格認定需要具備什么條件 | 各省市教師資格認定機構及聯系方式 |
| >>如何申請認定教師資格【認定流程及常見問題匯總】 |
希賽2018幼兒 | 小學 | 中學筆試+面試網絡網絡班火熱招生中!網絡課堂+課程錄播+在線答疑+真題模擬,涵蓋90%考試知識點!>>點此試聽!咨詢熱線:400-111-9811。咨詢QQ:1431451852
教師資格備考資料免費領取
去領取
專注在線職業教育25年