摘要:2018年上半年教師資格證面試考試已經結束,小編特整理了2018上半年高中化學教師資格證面試真題(第一批)供大家參考!預祝各位都能對答如流,順利通過面試!
2018上半年高中化學教師資格證面試真題(第一批)已發布,更多教師資格證考試真題敬請關注希賽教師資格證考試網,我們將及時更新最新真題。>>點此注冊 進入教師資格證考試真題在線測試
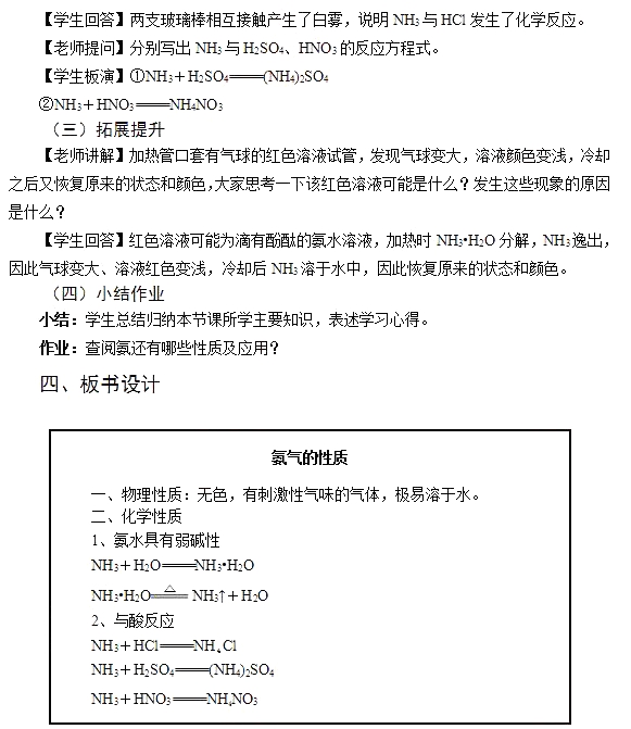
高中化學《氨氣的性質》
一、考題回顧
重點推薦:2018上半年教師資格面試真題及答案解析匯總(各科)


二、考題解析
【教學過程】
(一)情境導入
【播放視頻】2004年4月20日上午10時,杭州市一制冷車間發生氨氣泄露事件,整個廠區都是白茫茫一片,方圓百里空氣中彌漫著一股濃烈的刺激性氣味,進入廠區呼吸都感到困難。造成這種情況的主要因素就是氨氣。
【教師引導】氨氣對我們的生活有很大的影響,那么我們這節課就來認識一下——氨氣的性質
(二)探究新知
【老師展示、學生觀察】裝有氨氣的試管觀察其顏色和狀態,結合課本及新聞中提到空氣當中彌漫著濃烈的刺激性氣味,能夠得出氨氣具有哪些性質?題目來源于考生回憶
【學生回答】無色、有刺激性氣味的氣體,易溶于水。
【老師歸納】氨氣的物理性質:無色、有刺激性氣味的氣體,易溶于水。經試驗測定,1體積的水可以溶解700體積的氨氣。
【老師提問】氨氣溶于水的同時,是否能與水發生反應。(引導學生利用噴泉實驗驗證)
【演示實驗】噴泉實驗;學生觀察實驗現象,分析產生這種現象的原因,并進行解釋。
【師生總結】氨氣極易溶于水,使燒瓶中的壓力瞬間減小,形成較大的壓強差,燒杯中的滴有酚酞的水進入圓底燒瓶,形成紅色噴泉。
【老師提問】噴泉實驗中酚酞溶液變紅說明什么?題目來源于考生回憶
【學生回答】說明溶液顯堿性。
【老師講解】由于氨氣與水反應生成堿性物質,自行書寫一下氨氣與水的反應方程式。


【答辯題目解析】
1. 本課當中的實驗涉及了許多銨鹽,如何驗證銨鹽的性質?
【參考答案】
銨鹽受熱都易分解生成氨氣與其他的化合物,所以可以通過加熱銨鹽觀察生成的氣體是否使紅色石蕊試紙變藍來進行檢驗。
2. 結合本節課說一說課堂上進行演示實驗的實施要求?題目來源于考生回憶
【參考答案】
本節課進行了關于噴泉演示的實驗,在進行噴泉實驗時要注意氣滿、瓶干、現象明顯,在進行相應實驗時必須遵循(1)準備充分,確保成功。在教學之前我會經過提前的預演。(2)現象明顯,易于觀察。明顯的實驗現象,能給學生以深刻的印象,這是順利進行形象思維和抽象思維的基礎。(3)操作規范,注重示范。演示實驗中教師的實驗操作是學生學習的榜樣,因此,在教師演示實驗教學中,要注重操作規范,給學生以示范作用。(4)演、講結合,啟迪思維。教學中會拋出問題,如“觀察實驗現象,分析產生這種現象的原因”讓學生自主思考。(5)簡易快速,按時完成。在不違反科學性的前提下,演示實驗所采用的儀器和實驗裝置應力求簡易。(6)保護環境,注意安全。化學實驗中常會接觸到有毒、有害物質,常會遇到一些不安全因素,因此,教師應樹立“綠色化學”觀念和“安全第一”思想。
{#page#}
重點推薦:2018上半年教師資格面試真題及答案解析匯總(各科)
高中化學《共價鍵》
一、考題回顧



【提出問題】原子間通過共用電子對的這種相互作用叫做什么?以共用電子對形成分子的化合物叫做什么?
【學生回答】共價鍵,共價化合物。
【提出問題】根據以上分析可知共價鍵的構成粒子和成鍵本質是什么?
【學生回答】原子,共用電子對。題目來源于考生回憶
【提出問題】根據以上分析可知共價鍵的組成元素是什么?
【學生回答】非金屬元素。
【提出問題】任何由非金屬元素組成的單質都含有共價鍵嗎?
【學生回答】不是,比如He、Ne等稀有氣體為單原子分子。
3.極性鍵與非極性鍵
【提出問題】氯氣的形成過程與氯化氫的形成過程一樣嗎?它們的區別是什么?
【學生回答】形成過程相同,而區別在于氯氣中是由同種原子形成的共價鍵,氯化氫中是由不同種原子形成的共價鍵。
【提出問題】氯氣中既然形成共價鍵的兩個原子是相同的,那么形成的共用電子對是否會發生偏移呢?用同樣的方法再來思考下氯化氫又是怎樣的呢?
【學生回答】像氯氣是由同種原子形成的共價鍵,共用電子對不會發生偏移,此時形成的共價鍵叫做非極性共價鍵。而像氯化氫是由不同種原子形成的共價鍵,共用電子對會偏向吸引電子能力強的一方,此時形成的共價鍵叫做極性共價鍵。)
(三)拓展提升
【提出問題】含有共價鍵的物質一定是共價化合物嗎?
【學生討論】①不是,比如氯化銨,銨根中含有共價鍵,但銨根與氯離子是通過離子鍵結合的,因此根據離子化合物的概念,只要含有離子鍵的化合物就應該屬于離子化合物。題目來源于考生回憶
②再比如氫氣,雖然含有共價鍵,但屬于單質。
(四)小結作業
小結:學生總結歸納本節課所學主要知識,表述學習心得。
作業:課下嘗試用電子式表示氫氣、氧氣、氮氣、氯化銨四種物質。
四、板書設計

【答辯題目解析】
1. 如何區分離子化合物和共價化合物?
【參考答案】
通過熔融狀態下的導電性實驗可以區分離子化合物和共價化合物。離子化合物在熔融狀態下能夠電離出自由移動的離子,因此能夠導電,但是共價化合物在熔融狀態下是不能導電的。
2. 對于本節課概念原理的知識,在講解過程中你是怎么樣幫助學生加深理解的?題目來源于考生回憶
【參考答案】
首先先讓學生結合之前學習的內容寫出H和Cl的原子結構,再引導學生分析Cl2分子中兩個氯原子對電子的吸引能力要達到8電子穩定結構,該如何形成。之后播放相關的動畫演示圖,讓學生直觀的感知。接下來讓學生自主的描述HCl的形成過程,最后用電子式來表示。
{#page#}
高中化學《酯化反應》
一、考題回顧
重點推薦:2018上半年教師資格面試真題及答案解析匯總(各科)

二、考題解析
【教學過程】
(一)復習導入
【提出問題】①乙酸與乙醇反應的實驗中試劑加入順序能不能改變順序,為什么?②反應條件是什么?③實驗現象是什么?
【學生回答】①先加入乙醇,邊振蕩邊慢慢加入濃硫酸和乙酸。不能改變試劑的順序,原因是乙醇和濃硫酸混合會放出大量的熱;②實驗條件是濃硫酸做催化劑,加熱的條件;③實驗中生成了有香味的、不溶于水的、無色透明油狀液體。
【教師引導】這種有濃郁香味、不易溶于水的油狀液體叫乙酸乙酯。
乙醇、乙酸反應生成酯的反應即為酯化反應。題目來源于考生回憶
(二)新課教學
1.酯化反應
【提出問題】乙酸、乙醇反應生成酯的過程中,還有一種產物,是什么呢?觀看視頻回答。
【多媒體播放】乙酸與乙醇反應的過程。題目來源于考生回憶
【學生回答】另一種產物是水。
【提出問題】根據動畫,寫出化學方程式,并思考在反應過程中,分子中的化學鍵是如何發生斷裂的。

【提出問題】書寫乙酸與正丙醇的反應,甲酸與乙醇的反應方程式。
(學生書寫,教師加以巡視。)
【提出問題】第一個生成的酯叫乙酸丙酯,第二個叫甲酸乙酯。酯類物質的命名有什么規律?
【學生回答,教師總結】某酸某酯。酸與醇生成的酯叫做某酸某酯。
2.官能團
【學生自主閱讀】“信息提示”部分。
【提出問題】什么是官能團?舉例說明。
【學生回答,教師總結】某些基團反映了一類有機物的共同特性,叫做官能團。例如:甲醇和乙醇的官能團是羥基,乙酸和高級脂肪酸的官能團是羧基,甲醛、乙醛的官能團是醛基。
【提出問題】那烷烴的官能團是什么?烯烴呢?炔烴呢?題目來源于考生回憶
(小組討論該問題。)
【學生回答,教師總結】
①烷烴的官能團是碳氫單鍵;烯烴的官能團是碳碳雙鍵;炔烴的官能團是碳碳三鍵;
②烷烴的官能團是碳氫單鍵;
……
【教師引導】官能團一般是指能決定這個物質特殊性質的基團,因此烷烴沒有官能團。
(三)小結作業
小結:學生總結本節課內容。題目來源于考生回憶
作業:廚師在炒菜尤其是燒魚時都喜歡加些酒和醋,你知道這是為什么嗎?
四、板書設計

【答辯題目解析】
1. 乙酸與乙醇的實驗用什么來吸收乙酸乙酯?為什么?
【參考答案】
用飽和碳酸鈉溶液來吸收乙酸乙酯,主要是因為飽和碳酸鈉溶液可以吸收與乙酸乙酯一起揮發出來的乙酸;溶解乙酸乙酯中混有的乙醇;降低乙酸乙酯在水中的溶解度,便于溶液分層,易分液制得較純的乙酸乙酯。
2.化學新課改的重點有哪些?題目來源于考生回憶
【參考答案】
①基改變傳統教學理念,使實驗課程與社會進步、科技發展、學生經驗有機聯系起來;
②注重實驗課程內容的基礎性、時代性、人文性原則;
③倡導學生主動參與、交流、合作、探究等學習活動,成為學習的主人。
{#page#}
重點推薦:2018上半年教師資格面試真題及答案解析匯總(各科)


二、考題解析
【教學過程】
環節一:魔術導入
茶水變墨水(燒杯中放入茶水,用玻璃棒的一頭攪拌,茶水變黑;悄悄換玻璃棒的另一頭攪拌,茶水變回原色。)
提問學生:“看到了什么實驗現象?這是為什么?”題目來源于考生回憶
學生思考討論,教師解釋原因:玻璃棒的一端事先蘸上綠礬粉未,另一端蘸上草酸晶體粉未。茶葉水中有一種單寧酸,它與綠礬發生化學反應,生成一種叫單寧酸鐵(亞硝酸鐵)的藍黑色物質;草酸具有還原性,將三價的鐵離子還原成兩價的亞鐵離子,因此,溶液的藍黑色又消失了,重新顯現出茶水的顏色。那么亞鐵離子與鐵離子的相互轉化的條件是什么?
環節二:新課講授
活動1:結合實驗,引導分析
提出問題:“亞鐵離子轉化為鐵離子,化合價從正二價變為正三價,化合價升高,根據氧化還原反應的原理,要實現亞鐵離子與鐵離子間的相互轉化需要加入什么?”
學生思考回答:“要實現亞鐵離子轉化為鐵離子,應加氧化劑。要實現鐵離子轉化為亞鐵離子,應加入還原劑。”
教師點撥:在化學學習中,分析化合價是了解物質性質的一種非常重要的方法。
活動2:實驗探究,實現轉化

【答辯題目解析】
1.本節課主要應用了哪些教法和學法,目的是什么?
【參考答案】題目來源于考生回憶
本節課以學生的動手實驗及小組討論法為主、講授法為輔的方式展開教學設計。根據新課標的理念,充分尊重學生的主體地位,讓學生通過動手操作實驗,主動參與知識的形成過程,注重基本知識講授的同時更加注重學生基本技能的訓練,針對學生難以理解及容易忽略的情況教師給予適當的指導,確保知識形成的嚴謹性。

教師資格備考資料免費領取
去領取
專注在線職業教育25年