摘要:2018下半年上海教師資格證(筆試)報名時間9月4日—9月6日,報名信息確認時間9月7日—9月8日,現場確認需提交的身份與戶籍信息說明如下文。
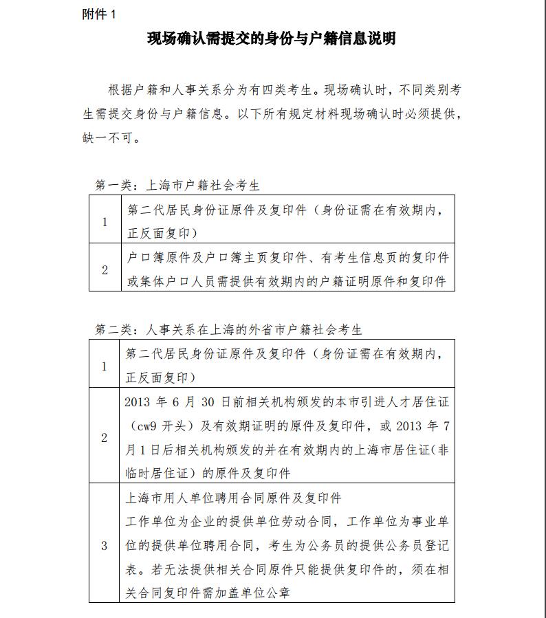
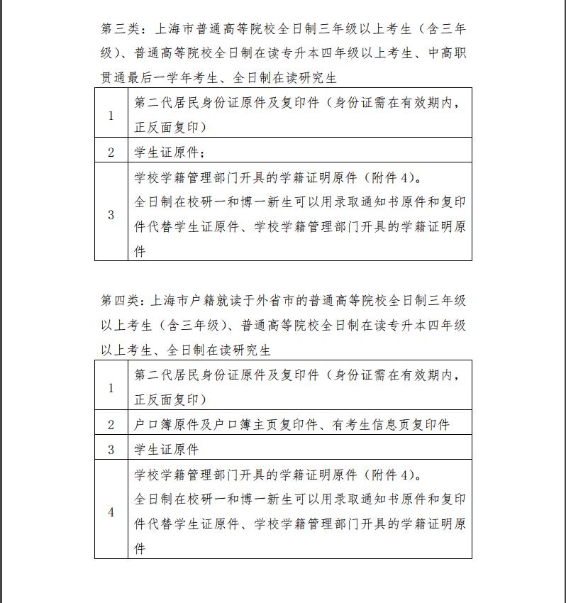
上海教師資格證現場確認需提交的身份與戶籍信息說明
報名信息確認時間為9月7日(星期五)—9月8日(星期六)每天9:00—11:00,13:00—16:00。
各區級考區和臨港高校考區實行報名信息現場確認的方式。華東師范大學、上海師范大學、上海師范大學天華學院、上海行健職業學院、上海體育學院實行網上報名信息審核。
報名信息確認
1.現場確認:已完成網上信息輸入的考生(高校考區除外)須在規定時間內到上海市教育考試院指定的現場確認地點(附件5:上海市中小學教師資格考試筆試報名信息確認點一覽表)完成報名信息確認(含身份與戶籍信息、報考科目信息等)和簽字提交等事宜。
不得跨考區確認,不得代確認,逾期不予受理。未經現場確認或現場確認結束后未按規定提交報名信息表的人員,將無法進行網上繳費,本次報名無效。
2.網上審核:各高校考區需在規定時間內完成對本考區所有報名考生的網上資料進行審核(含照片)。
各高校考區只接受本校普通全日制三年級以上考生(含三年級)、在讀專升本考生四年級以上考生和本校全日制在讀研究生報名,不得接受其他高校考生及社會考生的報名,對照片和報名條件不符合要求的考生給予審核不通過,并注明原因。


相關閱讀:
>>全國2018下半年教師資格證報名時間|報名入口匯總(筆試)
>>教師資格證好考么?2018教師資格證學習包 全套學習資料+視頻課程 !
希賽2018幼兒 | 小學 | 中學筆試+面試網絡網絡班火熱招生中!網絡課堂+課程錄播+在線答疑+真題模擬,涵蓋90%考試考點!>>點此試聽!咨詢熱線:400-111-9811。咨詢QQ:1431451852
教師資格備考資料免費領取
去領取
專注在線職業教育25年