摘要:2018上半年教師資格證筆試《初中體育》考試已結束,小編整理了2018上半年教師資格證初中體育真題及答案,更多真題及答案請關注希賽教師資格考試網真題欄目。
以下是希賽網教師資格頻道為廣大考生整理的2018上半年教師資格證初中體育真題及答案,只有通過多做真題才能更好的把握考試出題的規律,才能找到做題的感覺,到了真正上考場的時候才不會慌 。看看這些真題大家會不會做呢!
一、單項選擇題
1、……仰臥起坐練習主要發展肌群 (2分)
正確答案:A.屈脊柱肌群
2、……圍繞關節冠狀軸運動時 (2分)
正確答案:A.屈伸運動
3、……推鉛球出手動作,肱三頭肌的運動 (2分)
正確答案:C.近固定向心工作
4、……不屬于內分泌腺的是 (2分)
正確答案:C.唾液腺
5、……人體心臟節律性收縮的起搏點位于 (2分)
正確答案:A.竇房結
6、……長跑運動引起體內血液粘滯性增大的主要原因是 (2分)
正確答案:此題暫無
7、……與快肌纖維相比,下列哪一選項屬于慢纖維 (2分)
正確答案:此題暫無
8、……對糖酵解系統供能能力有較高要求 (2分)
正確答案:C.800米
9、……短跑教學比賽,學生從聽到法令到起動的時間 (2分)
正確答案:B.反應速度
10、……運動技能形成的自動化階段,教師在教學過程 (2分)
正確答案:D.不斷檢查動作質量
11、……運動過程中氧運輸系統功能達到 (2分)
正確答案:C.假穩定狀態
12、……為了更好地完成旋轉動作 (2分)
正確答案:此題暫無
13、……人體進行長時間運動時,最主要的能源物質 (2分)
正確答案:B.脂肪
14、……人體運動后,為保持體內酸堿平衡 (2分)
正確答案:B.蘋果
15、……由于體內能源物質的大量消耗且不得 (2分)
正確答案:此題暫無
16、……在運動中,轉肩動作容易引起肩 (2分)
正確答案:此題暫無
17、……運動時因身體過量排汗,使體內電解質失衡 (2分)
正確答案:B.痙攣
18、……足球運動中,進行大力正腳背踢球而未踢中時 (2分)
正確答案:C.過伸受傷
19、……為促進身心健康,促進運動技術水平提高而采用 (2分)
正確答案:A.體育手段
20、……科學的健康觀主要體現在哪三個方面 (2分)
正確答案:B.身體、心理、社會適應
21、……為解決學習“想不想學”問題的學習策略 (2分)
正確答案:D.學習認知調控策略
22、……用于解釋“動作學習與操作”最具影響力的理論 (2分)
正確答案:B.動作程序理論
23、……為了解決好體育教學中“教什么”問題 (2分)
正確答案:C.課程論
24、……要使學生身體承受一定負荷滿足學生身體鍛煉和掌握 (2分)
正確答案:C.合理安排身體活動量
25、……徒手體操練習中,教師左腳左移成開立與學生右腳右移成開立相對應 (2分)
正確答案:C.鏡面示范
26、……一個完整的足球接球動作,一般包括四個技術環節 (2分)
正確答案:D.判斷選位→接球前支撐→觸球動作→接球后跟進
27、……籃球雙手胸前傳球時,手腕旋內的同時拇指下壓 (2分)
正確答案:此題暫無
28、……在排球運動中,正面雙手墊中等力量來球時 (2分)
正確答案:C.腹前高度
29、……完成單杠“騎撐后倒掛”動作時 (2分)
正確答案:B.正握
30、……田徑接力跑技術的教學難點 (2分)
正確答案:C.接棒人的起動時機和傳棒時機的確定
31、……武術長拳傳統技法“四擊”“八法”“十二型”中 (2分)
正確答案:A.踢打摔拿
32、……根據教學目的和條件對某一教學過程要素所進行的最優研究和計劃工作 (2分)
正確答案:C.教學策略
33、……用來解決體育教學評價方法問題的選項 (2分)
正確答案:D.怎么評
34、……在制定一節體育課的教學目標時,應優先考慮 (2分)
正確答案:B.教學條件和學習基礎
35、……教師的主導作用,提高學生的運動技能 (2分)
正確答案:A.精講多練
二、簡答題
36、……肌肉活動時的直接能源(3分)其再合成途徑是什么(7分)
正確答案: 肌肉活動的直接能量來源是三磷酸腺苷,即ATP。人體ATP最終來源于糖、脂肪、蛋白質的氧化分解。 ATP再合成的途徑通過三種方式,(1)磷酸原系統:ADP和CP在肌酸激酶催化下迅速合成ATP;(2)糖酵解系統:通過糖酵解系統產生能量,經過底物水平磷酸化過程合成ATP;(3)有氧氧化系統:通過有氧氧化系統產生能量,經過氧化磷酸化過程合成ATP。
37、……簡述體育課堂教學的基本矛盾(10分)
正確答案:(1)講解與練習的矛盾; (2)約束與自主的矛盾; (3)師生關系與生生關系的矛盾; (4)成功與挫折的矛盾。
38、……體育課成績考核包括哪些內容(10分)
正確答案:(1)對學生的考核 對體育課有效考核包括學生是否學會健身方法;是否掌握運動技能;是否有效鍛煉身體;是否養成了終身健康思想意識。對學生的考核可以從學生的體能、技能、學習態度、情誼表現合作精神進行。考核內容應包括:體育運動技能及理論(技能掌握情況和相關理論學習)、體育參與態度(出勤率、學習態度)、學生體質健康測試、常見運動損傷的緊急處理、制定運動處方等等。 (2)對教師的考核 對教師的考核包括對教師專業素養的考核,是否完成了教學任務,是否執行各種教學計劃,貫徹教學標準、認真備課、鉆研教材、研究學生,場地器材的準備等;考核教師的教學能力是否灌輸對學生學法的掌握情況;是否讓學生掌握科學合理的鍛煉身體的方法以及鍛煉后是否科學的養生;是否培養了健康理念等。考核教師的科研創新能力,如運用現代化教學技術的能力、開發和運用體育與健康課程資源的能力。
三、案例分析題
39、……某學校初二年級有幾個非常調皮的學生,學習成績不好影響其他同學學習,任多次教育也沒什么效果......(15分)問題:(1)張老師如何讓借助體育手段來教育學生的,談談你的看法。(6分)(2)作為體育教師,結合案例闡述開展校園足球的重要意義。(9分)
正確答案:此題暫無
40、……我是一名新入職的體育老師,在一次跑蹲距式起跑授課教學中......(15分)問題:(1)請指出該及教師在教學中存在的問題。(6分)(2)結合材料,談談如何對競技運動項目進行教材化理論(9分)
正確答案:(1) ①按照運動項目的競技要求進行課堂的教學。 ②講解時間花費太多,講解不精練,過于強調細節,未遵循“精講多練”原則。精講有利于調動學生的積極主動性,講解的知識是重點、難點、關鍵,講述的語言是精煉的,減少不必要的講解時間,這樣才能給學生提供更多的練習時間,體現學生在課堂當中的主體性。 ③對課堂沒有進行有效的管理,對學生“交頭接耳,甚至打鬧”的這一行為置之不理,沒有做到關注學生。 ④沒有設置相應的練習環節幫助學生突破重、難點,沒有相應的教學手段調動學生的積極性。 (2) 競技運動教材化原則 ①簡化性原則:首先要簡化競技運動的技戰術難度,其次是適當降低負荷量。 ②普及性原則:在具體的教材內容上,逐步改變純競技式的、成人化的運動項目,增加娛樂性、有用性,使廣大青少年兒童都能參與活動。 ③適應性原則:改制的競技運動要適合學校場地器材和師資力量等條件,形式靈活多樣,運用方便,有廣泛的適應性。 ④教育性原則:改制的競技運動要強調其對學生的教育作用,從身心群三個方面培養學生,全面貫徹教育方針。 對于材料中的短跑蹲踞式起跑,①簡化難度,不要過多強調細節,如:雙手支撐間距多少厘米”,“抬起臀部后大小腿的夾角多少”這些小細節。②提高普及性和適應性,可以多創設一些教學游戲、比賽等活動,如:起跑接力比賽。
四、教學設計題
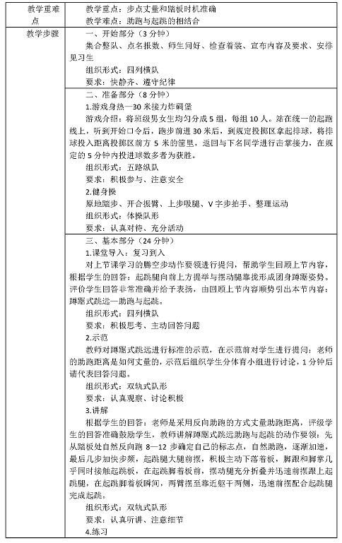
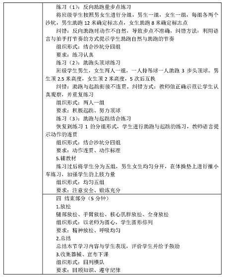
41、……某校初二(1)班體育課,男女生各25人,教學內容為“蹲距式跳遠”技術,依照提供的形體樣式,請設計2次課的教學難點和基本部分教學步驟(20分)

正確答案:答案見圖片


(注:圖片及試題來源于網絡,如有侵權,請聯系刪除)
教師資格備考資料免費領取
去領取
專注在線職業教育25年