摘要:近日浙江人事考試網發布了關于做好2018年度通信專業技術人員初、中級職業水平考試考務工作的通知,下面是通知的具體介紹,供大家參考:
浙考發〔2018〕28號關于做好2018年度通信專業技術人員初、中級職業水平考試考務工作的通知各市及義烏市人事(人力資源)考試辦公室(中心),省直和中央部屬在浙有關單位:
為做好2018年度我省通信專業技術人員初、中級職業水平考試考務工作,根據工信部教育與考試中心《關于2018年度通信專業技術人員初級和中級職業水平考試考務工作安排的通知》(工信教〔2018〕35號)精神,現將有關考務事項通知如下。
一、考試時間、科目及地點
考試定于10月20日進行,具體時間及科目為:
上午9:00--11:00通信專業綜合能力(初、中級)
下午2:00--5:00通信專業實務(初、中級)
其中,中級考試《通信專業實務》科目分交換技術、傳輸與接入、終端與業務、互聯網技術和設備環境5個專業類別,報考人員在報名時可根據實際工作崗位需要任選其一。
知識點設在杭州市區,具體地點以準考證為準。
二、報考條件和獲得證書條件
(一)報考條件。凡中華人民共和國公民和香港、澳門居民,遵守法律、法規和有關電信工作規章制度,恪守職業道德,并具備下列條件之一者,均可報名參加通信專業技術人員職業水平考試:
1、通信專業初級水平考試報考條件:
(1)取得中專及以上學歷或學位的;
(2)高等院校通信工程專業應屆畢業生。
2、通信專業中級水平考試報考條件:
(1)取得通信工程大學專科學歷,從事通信專業工作滿5年
(2)取得通信工程大學本科學歷,從事通信專業工作滿4年
(3)取得通信工程雙學士學位或研究生班畢業,從事通信專業工作滿2年
(4)取得通信工程碩士學位,從事通信專業工作滿1年;
(5)取得通信工程博士學位;
(6)取得其他工程類專業上述學歷或學位,其從事通信工程專業工作年限相應增加2年。
3、報考條件中涉及專業工作時間期限的,均計算到報考當年年底。因有專業技術人員資格考試違紀違規行為,已按有關規定處理,尚在停考期內的人員,不得參加該項考試。
(二)獲得證書條件。
參加考試人員,須在1個考試年度內通過相應級別和科目的考試,方可獲得相應級別、類別的職業水平證書。
三、報考流程和注意事項
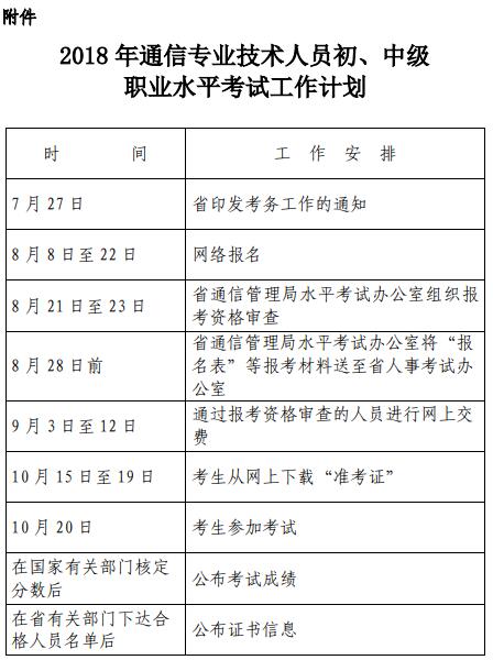
(一)網上報名。報名人員于8月8日至22日登錄浙江人事考試網(http://www.zjks.com),在鏈接的全國通信專業技術人員職業水平考試網(http://www.txks.org.cn)上填報和選擇相關信息,上傳電子證件照。在完成網上報名并打印"報名表"后,還需另行打印"專業工作年限證明"和"網上交費通知單"。
(二)報考資格審查。報考人員于8月21日至23日,攜帶經所在單位審核蓋章的報名表和專業工作年限證明,以及網上交費通知單、相關的證件和復印件等,到省通信管理局通信水平考試辦公室進行報考資格審核(地址:杭州市解放路178號908室,郵編:310060,聯系人:韓艾卿,報考條件和資格審查咨詢電話:0571-87015432)。負責報考資格審查的人員,對符合報考條件的,在"報名表"上簽字蓋章并收下,同時收下專業工作年限證明原件,以及身份證件和學歷(學位)證書復印件各1份,最后在"網上交費通知單"上蓋章后退回給報考人員。
(三)網上交費。通過資格審查的考生務必于9月3日至12日登錄浙江人事考試網進行網上交費。
(四)打印準考證和參加考試。交費成功的考生可于10月15日至19日登錄浙江人事考試網打印準考證,按準考證規定的時間、地點和要求參加考試。
(五)注意事項。報名人員在網上報名時請務必認真檢查,在確認無誤后再打印"報名表"。若發現報名信息有誤,可在報考資格審查前重新修改,但修改后必須重新打印"報名表",并以最后一次打印的"報名表"參加報考資格審查。報考資格審查后,報名信息如需修改,則考生需在報名系統中提交變更申請,由省考辦審核修改。網上報名時如屬報名人員傳錯照片、填錯個人信息(如姓名、證件號及手機號)、選錯報考信息(如考區、報名點、考試級別)、未交費或錯交費等原因,造成參加考試、通信聯絡、證書制發與使用等受影響的,由報名人員自負責任。只進行網上信息填報但未參加資格審查,或未進行網上交費的視為自動放棄考試報名。網上報名技術咨詢電話:0571-88396764、88396765;傳真:0571-88396760、88395085。
四、收費標準
根據發展改革委、財政部《關于改革全國性職業資格考試收費標準管理方式的通知》(發改價格〔2015〕1217號)和 《省物價局、省財政廳關于調整我省職業資格考試費收費標準的通知》(浙價費〔2016〕71號)規定,考試收費標準為每人每科70元,由考生在網上交費。考生的交費票據,在考試當日到知識點指定教室領取或由監考人員發給。
五、考試題型和相關規定
《通信專業綜合能力》為客觀題,用2B鉛筆在答題卡對應的位置填涂作答;《通信專業實務》為主觀題,用黑色墨水筆在答題紙上規定的位置書寫作答,題本空白處可作草稿紙。
考生應考時,應攜帶黑色墨水筆、2B鉛筆、橡皮、卷(削)筆刀。必須憑準考證和有效期內的身份證原件方可入場(兩證缺一不可),開考5分鐘后不得入場。嚴禁將電子通訊設備、提包、資料等物品帶至座位。嚴禁將試卷、題卡帶出考場。考生答題前應認真閱讀試卷封二和答題卡上的答題須知或注意事項,并按提示涂寫基本信息和作答。
六、考試用書征訂
考試用書及大綱征訂請登錄全國通信專業技術人員職業水平考試網(http://www.txks.org.cn)。
七、成績與證書信息公布
考試成績在有關部門確認后予以公布。屆時,考生可登錄浙江人事考試網查詢并下載考試成績。在下達合格人員文件后,成績通過的考生可登錄浙江政務服務網 (www.zjzwfw.gov.cn)查詢并打印資格考試合格證明,同時可在系統上申請證書郵寄業務(郵費到付)。
八、有關要求
各地人事考試機構和通信管理部門務必高度重視,密切配合,通力協作,認真做好各個環節的考務工作(具體計劃見附件)。要認真做考試服務與考務管理,在為考生報考提供良好服務保障的同時要嚴格考風考紀管理,對弄虛作假和考試舞弊者,一經發現,將按人力資源和社會保障部《專業技術人員資格考試違紀違規行為處理規定》(人社部第31號令)和《人事考試工作人員紀律規定》等處理。其中對主觀違紀的,將按《人事考試違紀違規信息納入人事考試信用體系的規定》(浙人社發〔2014〕140號)處理,并在誠信浙江網上公布,確保考試的公平公正和順利實施。
附件:2018年通信專業技術人員職業水平考試工作計劃浙江省人事考試辦公室
2018年7月27日
抄送:省人力社保廳專技處,省通信管理局水平考試辦公室。

編輯推薦:
通信工程師備考資料免費領取
去領取
專注在線職業教育25年