摘要:通信工程師設備環境光纖接入FTTx:FTTx技術主要用于接入網絡光纖化,范圍從區域電信機房的局端設備到用戶終端設備,局端設備為光線路終端(OLT,Optical Line Terminal)、用戶端設備為光網絡單元(ONU,Optical Network Unit)或光網絡終端(ONT,Optical Network Terminal)。
2.2.1光纖接入FTTx
FTTx技術主要用于接入網絡光纖化,范圍從區域電信機房的局端設備到用戶終端設備,局端設備為光線路終端(OLT,Optical Line Terminal)、用戶端設備為光網絡單元(ONU,Optical Network Unit)或光網絡終端(ONT,Optical Network Terminal)。根據光纖到用戶的距離來分類,如圖2.1所示,可分成光纖到交換箱(FTTCab,Fiber To The Cabinet)、光纖到路邊(FTTC,Fiber To The Curb)、光纖到大樓(FTTB,Fiber To The Building)及光纖到戶(FTTH,Fiber To The Home)等4種服務形態。美國運營商Verizon將FTTB及FTTH合稱光纖到駐地(FTTP,Fiber To The Premise)。上述服務可統稱FTTx。其中最主要的是FTTC、FTTB、FTTH。
1. FTTC
FTTC為目前最主要的服務形式,主要是為住宅區的用戶作服務,將ONU設備放置于路邊機箱,利用ONU出來的同軸電纜傳送CATV信號或雙絞線傳送電話及上網服務,這段可采用ISDN、HDSL或ADSL銅線接入技術。光纖到遠端模塊(FTTR,Fiber To The Remote module)是FTTC的一種變型,將ONU的位置移到遠離用戶的遠端(RT)處,可服務更多的用戶(多于256個),從而降低成本,一般提供2Mbit/s以下的窄帶業務。
2. FTTB
FTTB依服務對象區分有兩種,一種是公寓大廈的用戶服務,另一種是商業大樓的公司行號服務,兩種皆將ONU設置在大樓的地下室配線箱處,只是公寓大廈的ONU是FTTC的延伸,而商業大樓是為了中大型企業單位,必須提高傳輸的速率,以提供高速的數據、電子商務、視頻會議等寬帶服務。FTTB與FTTC并沒有什么根本不同,兩者的差異在于服務的對象不同,因而所提供的業務不同。FTTB是一種點到多點的結構,通常不用點到點的結構。FTTB的光纖化程度比FTTC更進一步。
3. FTTH
至于FTTH,ITU認為從光纖端頭的光電轉換器(或稱為媒體轉換器MC)到用戶桌面不超過100米的情況才是FTTH。FTTH將光纖的距離延伸到終端用戶家里,使得家庭內能提供各種不同的寬帶服務,如VOD、在家購物、在家上課等,提供更多的商機。若搭配WLAN技術,將使得寬帶與移動結合,則可以達到未來寬帶數字家庭的遠景。因為主要用戶是大企事業用戶,業務量需求比較大,一般采用點到點或環形結構。FTTH光纖接入網,具有頻帶寬、容量大、信號質量好、可靠性搞、可以提供多種業務乃至未來寬帶交互性業務,從本地交換機到用戶全部為光連接,中間無銅纜,也無有源電子設備,ONU安在用戶家,可采用成本較低的元器件。ONU還可采用本地供電,供電成本比網絡供電方式費用低,故障率小,維護、安裝和測試方便。FTTH是直接到用戶的真正的信息高速公路,因而被認為是接入網發展的方向。
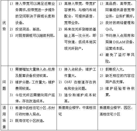
這幾種主要的光纖接入方式的優缺點以及適用場景對比列于表2.1。


返回目錄:
編輯推薦
通信工程師備考資料免費領取
去領取
專注在線職業教育25年