摘要:希賽網消防工程師頻道整理了“2017年一級消防工程師《消防安全案例分析》考試真題”供廣大考生參考練習,內容詳情如下:
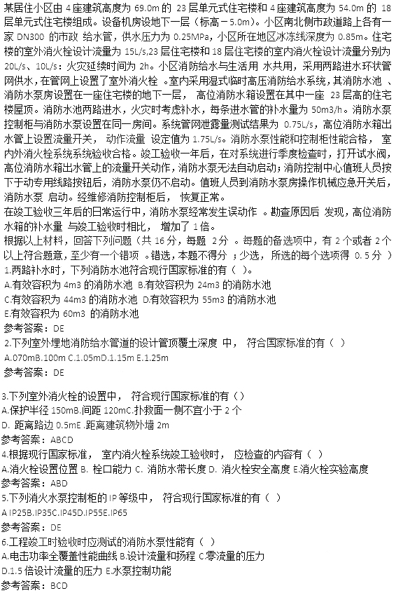
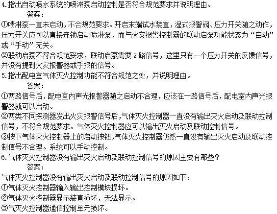
案例一:


{#page#}
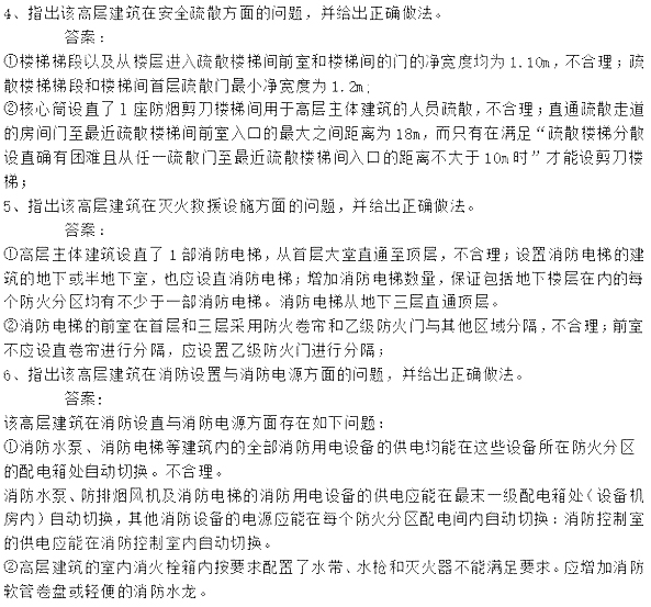
案例二:


9、答案:CD
{#page#}
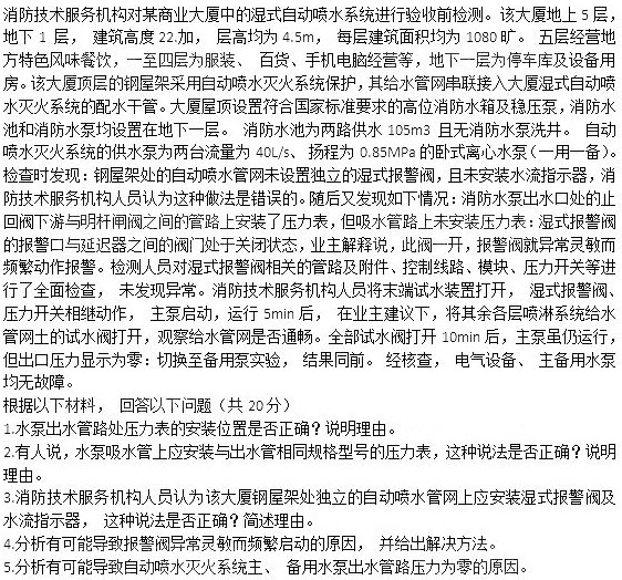
案例三:



{#page#}
案例四:



{#page#}
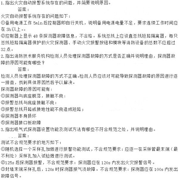
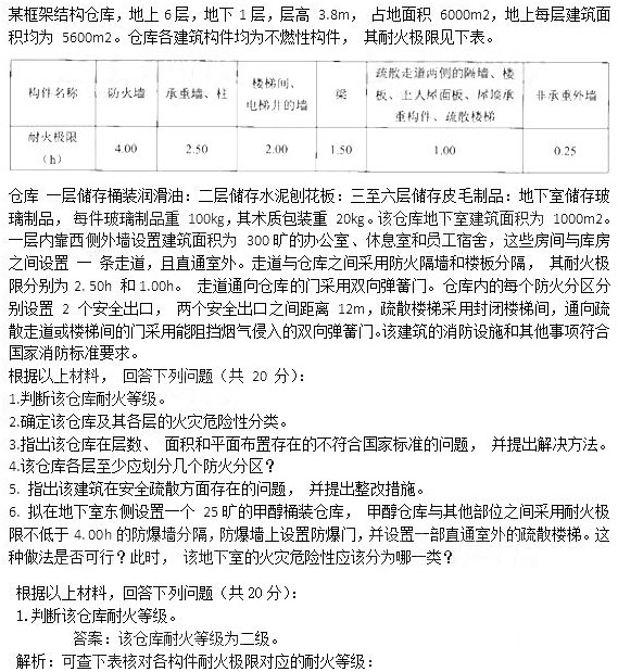
案例五:



{#page#}
案例六:



注冊消防工程師備考資料免費領取
去領取
專注在線職業教育25年