摘要:以下為希賽網消防工程師頻道整理的“2018年一級消防工程師《消防安全案例分析》考試真題及答案”,內容詳情如下:
希賽網消防工程師頻道整理更新了“2018年一級消防工程師《消防安全案例分析》考試真題及答案(第二題)”,內容來自網友回憶,之后我們還將對考試真題進行陸續更新,敬請關注!
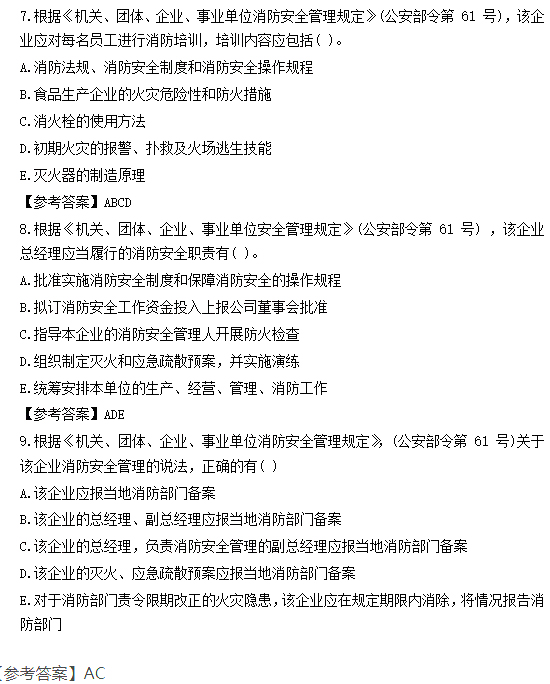
第二題:




注冊消防工程師備考資料免費領取
去領取
專注在線職業教育25年