摘要:2017年中級會計職稱考試經濟法第一批次已經結束,小編對2017年中級會計職稱考試考后討論區考生回憶的真題進行整理,本篇為相關真題及解析。
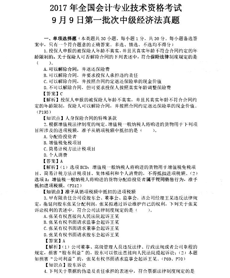
2017中級會計師《經濟法》真題及答案(考生回憶版1)
免費試學
中級會計職稱備考資料免費領取
去領取
共收錄117.93萬道題 已有25.02萬小伙伴參與做題
中級會計視頻課程
中級會計考試題庫
歷年會計中級考試真題及答案匯總
售后投訴:156-1612-8671
售前電話:400-111-9811(僅收市話費)
關注希賽網微信
下載希賽網APP
PMI?,PMP?,PMI-ACP?,PgMP?和PMBOK?是Project Management Institute,Inc.的注冊商標 ITIL?、PRINCE2?是PeopleCert集團的注冊商標,經PeopleCert授權使用,保留所有權利 湖南希賽網絡科技有限公司 版權所有 ©2001-2026 湘ICP備10203241號-14 湘公網安備43019002000749號 違法和不良信息舉報電話:15673157832 舉報/反饋/投訴郵箱:ujigu@ujigu.com 出版物經營許可證:4301042021177 高新技術企業證書:GR202143001539 廣播電視節目制作經營許可證: (湘)字00833號
您還不是該課程的學員,無法下載哦~點擊下方立即學習,即可下載更多專享資料
您希望我們通過哪種方式與您聯系?
您已選擇電話/微信/QQ的聯系方式,課程顧問會盡快聯系您!
您已選擇微信聯系方式,課程顧問會盡快添加您的微信,請您確認通過!
您已選擇QQ聯系方式,課程顧問會盡快添加您的QQ,請您確認通過!
您已選擇電話聯系方式,課程顧問會盡快聯系您!
您已選擇“不聯系”,課程顧問不會主動聯系您。如果后續您有需求,可以在個人中心主動添加銷售微信或撥打客服電話:400-111-9811
第1步:掃碼添加賽師姐微信
第2步:點擊小程序,進行信息授權
第3步: 完成授權