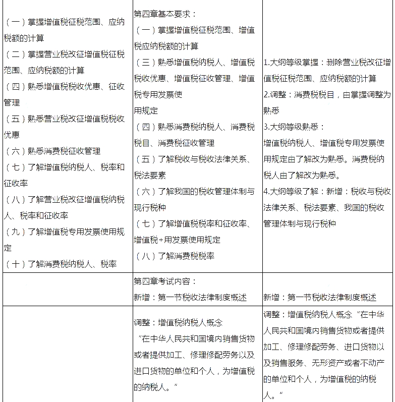
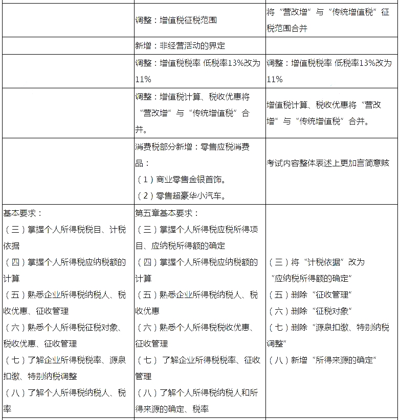
摘要:2018年初級會計職稱考試大綱出來啦!較往年有較大變化,為幫助大家盡快了解大綱變化情況,快速掌握初級考試變化及重難點情況,小編整理了2018年初級會計職稱考試《經濟法基礎》新舊考試大綱變化對比,詳情如下
2018年初級會計職稱考試大綱出來啦!較往年有較大變化,為幫助大家盡快了解大綱變化情況,快速掌握初級考試變化及重難點情況,小編整理了2018年初級會計職稱考試《經濟法基礎》新舊考試大綱變化對比,詳情如下:














初級會計職稱備考資料免費領取
去領取
專注在線職業教育25年