摘要:2018年上半年教師資格證面試考試已經結束,小編特整理了2018上半年小學音樂教師資格證面試真題(第四批),供大家參考!預祝各位都能對答如流,順利通過面試!
2018上半年小學音樂教師資格證面試真題(第四批)

二、考題解析
【教學過程】
(一)激趣導入
1.師生隨《龍咚鏘》伴奏音樂律動,觀察教室布置,會讓你們想起什么節日?生回答。
2.課件出示年的來歷,學生觀看并回答。(背景音樂為《龍咚鏘》伴奏音樂)。
3.新年你們是怎么慶祝的?生回答,師小結。
4.揭示課題:《龍咚鏘》。
(二)初步感知
1.復聽歌曲范唱。問:他們是用什么樂器“龍咚鏘”的?請同學們仔細聽、仔細看。
2.介紹鼓和镲。
(1)認識鼓,學生探究敲擊堂鼓。
(2)認識镲,學生探究打擊小鑔。
(三)學唱歌曲
1.合作學習,解決歌曲難點節奏
(1)用對話式、接口式的節奏練習法,純鼓點的進行節奏練習。
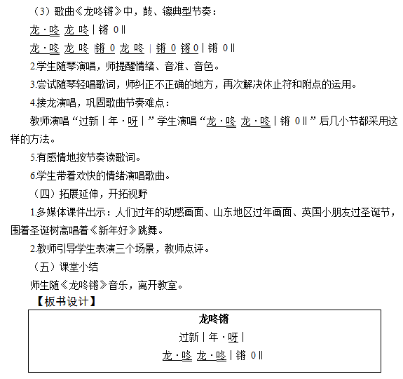
(2)教師示范,學生模擬,解決休止符及附點的用法,要求邊拍打邊跟著老師說襯詞,敲擊歌曲中的典型節奏,掌握歌曲中的典型節奏型,表現鑼鼓齊鳴的場面。

【答辯題目解析】
1.這首歌節奏如何表達?
【參考答案】
這節課的節奏練習是很重要的,是本內容重點內容。
首先,合作學習,解決歌曲難點節奏,用對話式、接口式的節奏練習法,純鼓點的進行節奏練習。教師示范,學生模擬,解決休止符及附點的用法,要求邊拍打邊跟著老師說襯詞,敲擊歌曲中的典型節奏,掌握歌曲中的典型節奏型,表現鑼鼓齊鳴的場面。
其次,歌曲《龍咚鏘》中,鼓、镲典型節奏,接龍演唱,鞏固歌曲節奏難點“過新|年•呀|”學生演唱“龍•咚 龍•咚|鏘 0‖”后幾小節都采用這樣的方法。
2.小學音樂歌曲課是否重要?
【參考答案】
唱歌教學是實踐性較強的音樂教學活動,是培養學生音樂表現力和審美力的重要途徑。作為一名音樂教師,我會通過以下途徑開展好唱歌課的教學:
首先,創設情境,激發唱歌興趣。喚起學生的興趣是調動其學習積極性、主動性的關鍵。所以在唱歌教學時,我會借用美術、舞蹈、游戲、故事等表現形式,生動直觀地把歌曲中的歌詞內容表現出來,以激發學生的唱歌興趣。
其次,多種手段,練習唱歌節奏。一首歌曲是由旋律、節奏、力度、速度等多種特性組成的,但節奏是音樂的生命,從節奏入手對學生進行唱歌教學,才能達到良好的效果。例如,讓學生用跺腳、拍腿、拍肩等動作訓練節奏,或者讓學生用朗讀歌詞的方式,掌握歌曲的節奏。
最后,啟發引導,掌握唱歌技巧。大部分學生往往由于缺乏演唱技巧,而在唱歌時大喊大叫,這樣既破壞了歌曲的韻律與美感,又容易損傷學生的聲帶。所以在開展唱歌教學時,我會指導學生處理好歌曲的快慢、強弱、連貫與跳躍的變化。例如,表達高興時要唱得歡快、活潑;表達抒情時則要連貫、柔和;表達悲傷時則要緩慢、低沉。
教師資格證筆試和面試都合格后需要做什么? | 怎么申請教師資格證?
希賽2018幼兒 | 小學 | 中學筆試+面試網絡網絡班火熱招生中!網絡課堂+課程錄播+在線答疑+真題模擬,涵蓋90%考試知識點!>>欲購從速!咨詢熱線:400-111-9811。咨詢QQ:1431451852
{#page#}

二、考題解析
【教學過程】
(一)謎語導入,引出新課
1.播放歌曲《勞動最光榮》,提問學生歌曲當中都出現了什么動物?
學生自由回答。
2.教師做洗衣服的動作,提問學生老師是在模仿什么動作?
學生自由回答,教師進行總結:我們要做一個熱愛勞動的好孩子,自己的事情自己做。
3.順勢,引入新課《洗手絹》。
(二)學唱歌曲,深入學習
(1)聆聽歌曲《洗手絹》。
①根據音樂情緒想象畫面,并畫出旋律線。
②自由探索感受音樂節拍及特點。
(2)再次聆聽歌曲。(提問:歌中唱到了什么?)
(3)有節奏地朗讀歌詞。(課件出示歌譜、節奏譜)
(4)學唱歌曲
①音頻播放、教師范唱,引導學生隨音樂輕輕地打節拍,重點讓學生感受2/4節拍的強弱。
②學唱歌詞第一段。
③自學歌詞第二段。
④完整演唱歌曲,教師指導學生用柔和、甜美的聲音有感情地演唱歌曲《洗手絹》。
⑤積極鼓勵學生運用多種演唱形式鞏固歌曲,師生共同評價。
(三)鞏固提高、表現歌曲
(1)分組嘗試,用碰鈴和三角鐵為歌曲伴奏。
(2)自由組合表演。
(3)組合表演:打擊樂器、表演、演唱。
(四)課堂小結,作業設置
師:今天我們學會了怎么洗手絹,怎么幫助媽媽干活,小朋友們唱得不錯,表演的也不錯!回家表演給爸爸媽媽看看好嗎?
學生聽音樂律動出教室。

教師資格證筆試和面試都合格后需要做什么? | 怎么申請教師資格證?
希賽2018幼兒 | 小學 | 中學筆試+面試網絡網絡班火熱招生中!網絡課堂+課程錄播+在線答疑+真題模擬,涵蓋90%考試知識點!>>欲購從速!咨詢熱線:400-111-9811。咨詢QQ:1431451852
{#page#}

二、考題解析
【教學過程】
(一)談話導入,激發興趣
1.教師表演歌曲《楊柳青》學生聆聽,感受歌曲的情緒和風格。
2.教師提出問題:歌曲給你什么樣的感受?和我們平常學習的歌曲一樣嗎?(學生自由發言)
3.教師總結:我們中國有很多民歌,因為地域的不同,運用的又是各地的方言,所以就產生了不同風格特點的民歌。
4.今天就讓我們一起來學習江蘇揚州民歌《楊柳青》。
(二)初步感知
1.初聽,了解歌曲內容,《楊柳青》是江蘇揚州地區最富代表性的民歌之一,歌曲因襯詞“楊呀楊柳青”而得名。
2.復聽歌曲,感知歌曲的表現場景。(《楊柳青》表現揚州人民下田耕地勞作的場景)

3.對照歌譜,再次聆聽歌曲,找出歌曲中的音樂知識,合作解決(一字多音的解決)
4.再次聆聽歌曲,學生可小聲跟唱歌曲。
5.學生有節奏的讀歌詞,提問:同學們在讀歌詞中發現了什么?(歌曲襯詞很多)并講解襯詞的作用。(襯詞雖沒有實際意義,但歌曲是民歌,有地域特點,襯詞可以烘托氣氛,抒發情感,要輕唱)
6.有聲音位置地、有節奏、有感情的讀歌詞。
7.學生跟琴輕聲演唱歌曲,提示輕聲演唱歌曲,音高位置不變,力度弱一些,音量小一些。
8.師生、生生接龍演唱,學生齊唱歌曲
(四)拓展延伸
1.方言演唱歌曲,感受民歌的地域特點。教師提示:你們真是乖乖嚨地咚!“乖乖龍地咚”是江蘇揚州話,表示很好、很棒的意思,而且揚州話說起來比較輕柔,細聲細語,又被人們稱作“吳儂軟語”,前鼻音較多,發音的位置相對靠前,翹舌音要讀成平舌音。
2.指導學生讀歌曲的襯詞。
3.學生與教師接龍歌詞,感受揚州方言的特點
4.學生嘗試用方言演唱歌曲。
5.學生自己評價。
(五)小結作業
1.師總結本結課學習了《楊柳青》,感受歌曲意境,學會襯詞等知識點。
2.課下多搜集描寫自然景物的歌曲,下節課分享。

【答辯題目解析】
1.針對本課你所設定的教學目標有什么?
【參考答案】
卡爾·奧爾夫,德國慕尼黑人,當代著名的作曲家、兒童音樂教育家。1961年之前一直是慕尼黑高等音樂學院作曲系的教授和主任。1961年開始任薩爾茨堡莫扎特學院研究室主任。他的音樂教育思想體系和方法,是目前世界上最著名的和影響最大的教育體系之一,正在全世界五大洲廣為應用。按照他的構思創作、改制的“奧爾夫樂器”也已風靡全世界。他的教育思想及教材,目前不僅為越來越多的人們所接受,而且與多民族的音樂相結合,產生出了更適合本民族和本地區使用的教材。
1.通過學習江蘇民歌《楊柳青》,使學生能從中感受到濃郁的揚州民歌風格。
2.用輕快、活潑的聲音演唱《楊柳青》,并嘗試用揚州方言來演唱。
3.講授揚州相關文化,使學生增加對民歌的認識,并喜愛民族文化。
2.你認為應該如何營造良好的課堂氛圍?
【參考答案】
創造良好的課堂氣氛,關鍵在于教師能否切實調動學生學習的主觀能動性,使學生真正成為教學的主體,學習的主人。
巧妙的課堂導入是創設良好課堂教學氛圍的重要環節。常言道:響鼓還需重槌敲。如果說一節課是響鼓,那么導語則是重槌的第一槌,一定要渾厚激越,聲聲擊到學生的心扉上,讓學生的思維在碰撞中產生智慧的火花,把學生的注意力迅速集中起來,饒有興趣地投入到新的學習情境中去,提高學習效率。
設置一些有趣的,帶有挑戰意味的,懸念式的情境,調動學生的參與積極性,讓課堂氣氛活潑起來。學生在懸念下產生認知矛盾,對疑問有了探究的欲望,自覺地去思考,分析問題和解決問題。教師讓學生大膽發言,組織討論學習,課堂氣氛活躍,激發了學生的思維,碰撞出靈感的火花。
良好的課堂氣氛可以促進教師和學生有效的互動活動,讓教師的教和學生的學都取得最大化的效果。而小學生生性活潑、好動,注意力不集中,創設良好的課堂氣氛顯得尤為重要。
教師資格證筆試和面試都合格后需要做什么? | 怎么申請教師資格證?
希賽2018幼兒 | 小學 | 中學筆試+面試網絡網絡班火熱招生中!網絡課堂+課程錄播+在線答疑+真題模擬,涵蓋90%考試知識點!>>欲購從速!咨詢熱線:400-111-9811。咨詢QQ:1431451852
教師資格備考資料免費領取
去領取
專注在線職業教育25年